ABSTRACT

The emergence of novel and powerful digitalization has transformed society and the economy in significant ways worldwide, and Switzerland is no exception. This article aims to provide a comprehensive and critical review of Swiss vocational education and training (VET) in the digital era, with significant implications for practice and research. A systematic, literature-based investigation was undertaken, and the findings yielded three primary themes: (1) Teachers' digital competence (TDC), (2) policy frameworks for digital VET, and (3) VET and emerging technologies. Based on the evidence we reviewed, we propose implications for the VET policymakers and institutions that are navigating the digital transformation. The findings highlight the necessity of developing comprehensive digital competence frameworks for teachers, integrating emerging technologies into vocational curricula, and addressing structural barriers between academic and vocational pathways. These insights provide actionable strategies for enhancing educational mobility, improving workforce readiness, and creating future-ready VET systems globally with a sustainable perspective.

Key words: digitalization, vocational education and training, systematic review, Switzerland

INTRODUCTION

Society 5.0 and Industry 5.0 represent emerging conceptual frameworks that address the interplay between technological advancement and societal development. Society 5.0 emphasizes the integration of technological, digital, and informational changes within the context of sustainable societal development (Carayannis & Morawska, 2023; Carayannis & Morawska-Jancelewicz, 2022; Rosak-Szyrocka, 2024). Industry 5.0, conversely, responds to the need for a human-centric reconfiguration of production processes to generate positive outcomes for business operations and broader innovation ecosystems (Carayannis & Morawska, 2023; Carayannis & Morawska-Jancelewicz, 2022). Taken together, these paradigms envision a future characterized by sustainability, innovation, and human-centered progress underpinned by digital technologies (Rosak-Szyrocka, 2024). The realization of this vision necessitates not only technological advancement but also human capital development.

Education occupies a critical position in fostering human growth and adaptability. Within this context, Education 5.0 has emerged to advocate for universities to enhance intra- and inter-organizational collaboration to support green transitions which are often defined as the structural transformation of society and the economy toward sustainable and resource-efficient models. This approach requires transdisciplinary synthesis and the preparation of educational specialists capable of training students as generalists through the application of digital technologies (Carayannis & Morawska, 2023; Carayannis & Morawska-Jancelewicz, 2022; Rosak-Szyrocka, 2024). Universities are thus positioned as pivotal institutions in the generation of the intellectual capital necessary for social and digital transformation.

In response to the challenges and opportunities presented by Society 5.0, Industry 5.0, and Education 5.0, the European Commission (2021) has established a strategic vision and action plan for education and training. This initiative operates across three dimensions: (1) Problem identification by focusing on digital capacity, competencies for the 21st century, and educational digital ecosystems; (2) solution formulation by emphasizing resilient systems, literacy training, and trusted digital infrastructures; and (3) regulatory implementation by engaging stakeholders, including governments, educators, learners, and the private sectors (European Commission, 2021). The imperative for educational transformation extends comprehensively to vocational education and training (VET), given its unique position at the intersection of education systems and labor markets. As labor markets and societies undergo digital and social transitions, VET plays a crucial role in aligning learner skills with contemporary and future demands (OECD, 2023).

Switzerland's VET system strategically leverages the principles of Industry 5.0 and Society 5.0 by facilitating the integration of advanced, human-centric, and sustainable technologies into vocational training to prepare the workforce for an increasingly interconnected and responsible industrial future. In contrast to trends observed across many European countries—where enrollment in general education has risen and participation in VET has declined in recent years—Switzerland has consistently resisted this shift while maintaining a highly distinctive and robust VET system. Consequently, it currently holds the highest proportion among reporting nations of dual VET learners at the upper-secondary level (Bonoli & Gonon, 2022).

Despite its strong international reputation and well-documented success in maintaining low youth unemployment and a robust economy, the existing body of research on the Swiss VET system reveals several notable gaps. In particular, limited attention has been paid to the practical implementation of collaboration among decentralized stakeholders, where discrepancies often emerge between formal regulations and actual practices within schools and training companies. Furthermore, strategic responses to future challenges—especially digitalization—remain insufficiently explored, as much of the existing literature offers fragmented insights rather than a coherent and comprehensive analysis. In addition, the real-world impacts of specific VET-related policies have not been systematically examined.

Against this backdrop, a closer examination of the current state of the Swiss VET system, the identification of its systemic challenges, and the development of strategies to ensure a future-ready VET ecosystem constitute important and timely research endeavors. Accordingly, this study is guided by the following research questions. RQ1: What are the key challenges faced by Swiss stakeholders participating in the VET system? RQ2: What measures should Swiss administrators—such as government bodies and VET-related organizations—implement to effectively address these challenges? RQ3: How are Swiss labor market policies currently responding the challenges posed by digital transformation?

DIGITALIZATION AS A SOCIETAL CATALYST IN SWITZERLAND

The Society 5.0 and Industry 5.0 paradigms provide a critical lens for analyzing the digital transformation of Swiss VET. A dominant theme is the need to move beyond simply digitizing learning tools. Scholars argue that effective transformation requires a holistic integration of technologies like artificial intelligence (AI), the internet of things (IoT), and big data—large, complex datasets generated at high velocity from multiple digital sources that require advanced analytical techniques to extract meaningful insights—into both pedagogical practices and curriculum content to prepare learners for smart, interconnected environments. Blended learning which combines face-to-face instruction with digital and online learning components to enhance flexibility and learner engagement, simulation-based training, and e-learning platforms are becoming more common. Virtual reality (VR) and augmented reality (AR) are used for immersive skill training, particularly in high-risk or equipment-intensive professions. Learning management systems (LMSs) facilitate the tracking of apprentice progress and enable more personalized learning pathways. VET schools and training centers are actively upgrading their technological infrastructure to support the integration of these digital tools and learning approaches.

Many institutions have formed partnerships with education technology (EdTech) companies to implement customized learning solutions. Teacher training programs now include mandatory components on digital tool usage and online pedagogy. The Swiss VET system—which includes a robust firm-school collaboration—has been identified as a key asset in this venture. This dual-track model is seen as ideally positioned to provide authentic, real-time experience with Industry 5.0 technologies within actual workplaces, thereby fostering in learners the practical skills they require (OECD, 2021). In line with the fluidity of the digital economy, Swiss VET is gradually embracing the modular learning and micro-credentials that allow learners to upskill or reskill in a flexible manner. This transition supports the Society 5.0 goal of continuous personal and professional development throughout life.

METHODOLOGY

Systematic literature review and screening strategy

A systematic review was conducted to map the current scholarly landscape regarding digital transformation in VET. It utilized a rigorous and transparent approach to identify, select, appraise, and analyze research relevant to the designated domain of investigation. We conducted a comprehensive search of the literature published between January 2010 and December 2024 to identify relevant articles.

An initial search was conducted across the academic databases and networks relevant to VET. The search encompassed Scopus, Web of Science, Elsevier, Springer, Taylor & Francis, Statista, and Vocational Education and Training Research Database (VOCEDplus). The search terms and combinations included "Vocational Education and Training" OR "VET", OR "Digital Transformation" OR "Digitalization", AND "Switzerland" OR "Swiss VET", OR "VET Reform" OR "VET Challenge" AND writ*. The search was confined to peer-reviewed journal articles published in English or the languages of Switzerland between 2010 and 2024.

Meanwhile, we also systematically retrieved official documents from Swiss governmental and educational institutions including the Swiss State Secretariat for Education, Research and Innovation (SERI/SBFI), the Swiss Federal University for VET (SFUVET) and Observatory (OBS) SFUVET, the Swiss Conference of Cantonal Ministers of Education (EDK), and the Federal Department of Economic Affairs, Education and Research (EAER). The search terms were "digitalization strategy", "VET reform", "digital competence framework", "education policy", and "Industry 5.0", and "Society 5.0". Table 1 shares a summary of the materials included in the review along with their sources.

Table 1: Summary of the journal articles, official documents, and other sources reviewed in this study
Category Source name Quantity
Government and industry reports European Commission 1
SERI/SBFI 3
Swiss Labour Force Survey (Federal Statistical Office) 1
Swiss Federal Authorities 1
Statista, SWITCH OER 2
Academic journals Research Policy 2
Swiss Journal of Economics and Statistics 1
Journal of Innovation & Knowledge 1
Journal of Social Work and Science Education 1
International Journal for Research in Vocational Education and Training 1
Qwerty—Open and Interdisciplinary Journal of Technology, Culture and Education 1
Empirical Research in Vocational Education and Training 1
Journal of the Knowledge Economy 1
Technological Forecasting and Social Change 1
Management Systems in Production Engineering 1
Swiss Journal of Sociology/Schweizerische Zeitschrift für Soziologie 1
Journal of Theoretical and Applied Electronic Commerce Research 1
Computers & Education 1
International Journal of Educational Research Open 1
Research institute reports SFUVET 5
OECD 1
UNESCO 1
OBS SFUVET 2
Conference proceedings/books Springer eBooks 1
IFIP Advances in ICT 1
Digital Transformation of Learning Organizations 1

SERI/SBFI, state secretariat for education, research and innovation; SFUVET, Swiss Federal University for vocational education and training; OBS, observatory; ICT, information and communication technology; OECD, organisation for economic co-operation and development; UNESCO, United Nations Educational, Scientific and Cultural Organization.

Inclusion and exclusion criteria

All of the identified literature was imported into the reference management software Zotero, where duplicates were automatically removed. The remaining articles were screened based on their titles and abstracts. Studies were excluded at this stage if they clearly did not meet the inclusion criteria. The inclusion criteria required studies to (1) be empirical (i.e., qualitative, quantitative, or mixed-methods), (2) focus on the intersection of digitalization and VET, (3) have a specific context or case study within the Swiss VET system, (4) be published in peer-reviewed journals, and (5) include a discussion of challenges and reform relative to Swiss VET.

The studies that passed the initial screening were retrieved and thoroughly assessed for eligibility. The specific reasons for exclusion at this stage were (1) a focus on general education (i.e., K-12) or higher education instead of VET, (2) a geographical context outside of Switzerland, (3) a primary focus on a topic without a digital component, and (4) nonempirical text (e.g., editorials and opinion pieces).

The initial search yielded 372 records. After duplicates were removed, the titles and abstracts of 264 articles were screened for relevance based on the predefined inclusion criteria. This process resulted in 63 articles for full-text review. Following a detailed assessment, 35 studies were deemed to meet all of the inclusion criteria and were included in the final synthesis.

Finally, we carefully reviewed the reference lists of previous meta-analyses and reviews related to our research topic. This search was designed to find as many potentially relevant studies as possible in our field. Although this systematic and thorough search produced a large number of results (including many studies that were ultimately considered irrelevant), we carefully filtered through the extensive collection of studies to narrow down their number. This approach ensured that all of the important studies were included, and none were missed. The entire screening process is summarized in the preferred reporting items for systematic reviews and meta-analyses (PRISMA) flow diagram shown in Figure 1.

Figure 1

Figure 1. Flow diagram of the systematic review process.

Data extraction and analytical approach

A structured data extraction form was used to catalogue key information from the selected studies: Study identification, research questions, methodology, participants, data collection and analysis method, foci, and findings. A thematic analysis approach was employed to analyze the selected literature. The findings were coded and iteratively grouped into key thematic categories, which subsequently served as the organizing framework for the following review section: (1) Teachers' digital competence (TDC), (2) policy frameworks for digital VET, and (3) VET and emerging technologies. Table 2 below illustrates an example of the data extraction and categorization results.

Table 2: Examples of data extraction and categorization
Study identification Research questions Methodology Participants Data collection and analysis method Foci Findings
The contribution of VET to innovation—the case of Switzerland (Backes-Gellner & Pfister, 2019)
1. How does Switzerland's VPET system contribute to innovation capacity?
2. What structural characteristics of the Swiss VPET system are innovation-relevant?
3. How do companies and individuals within the VPET system drive innovation?
Mixed-methods: Case studies (six organizations), statistical analysis of national data, policy analysis Companies small and medium-sized enterprises and large firms), VET graduates, educational institutions, policymakers, social partners Collection: national statistics, firm surveys, policy documents, interviews
Analysis: Comparative case analysis, statistical analysis of educational pathways, cost-benefit analysis
VPET system features, company training participation, educational pathways, innovation outcomes 1. VPET significantly contributes to Switzerland's top innovation ranking
2. Curriculum updating ensures innovation-relevant skills
3. Educational diversity enhances innovation capacity
4. Training companies show higher innovation levels
Can TDC influence technology acceptance in vocational education (Antonietti et al., 2022; Saner et al., 2024) 1. To what extent does the TAM explain teachers' intention to use technology in vocational education?
2. What is the relationship between TDCB and technology acceptance?
Quantitative research:
cross-sectional survey design using SEM
2011 Swiss vocational teachers:
43.6% female (n = 876), 44.2% male (n = 888), 12.2% gender not reported; various teaching subjects and experience levels
Data collection: Online self-administered questionnaire (June-September 2020)
(DigCompEdu-TDCB) scale (29 items)
Analysis: Confirmatory factor analysis, structural equation modeling, robust maximum likelihood estimation
Technology acceptance in vocational education;
TDCBs;
behavioral intention to use technology
1. Seven additional VET-specific items enhanced DigCompEdu's applicability to vocational context
2. Teacher training should focus on developing digital competence beliefs to enhance technology acceptance structure of TDCB
The roles of stakeholders in VET systems in times of digitalisation- a German-Swiss comparison (RADigital): Final Report of the Development Project (2021) (Hippach-Schneider & Rieder, 2021; Backes-Gellner & Lehnert, 2021) 1. How does digitalization impact VET system governance structures?
2. What are stakeholder roles and cooperation patterns
3. How do stakeholder structures change due to digitalization?
Comparative case study (mixed methods) 16 Expert interviews with stakeholder representatives
Document analysis of secondary literature
Semi-standardized interviews; academic and policy document review; thematic content analysis; comparative governance analysis Stakeholder roles in VET governance; impact of digitalization on collaborative partnerships 1. Switzerland's centralized approach enables coordinated strategies
2. Germany's federal system creates coordination complexity
3. New stakeholders emerging in both systems
4. Digitalization necessitates enhanced networking
Chapter 10: The 'digital facilitator'—an extended profile to manage the digital transformation of Swiss Vocational Schools (Cattaneo et al., 2021; Antonietti et al., 2022) 1. What professional profile is needed to promote digital transformation in Swiss vocational schools?
2. How does the digital facilitator profile extend beyond traditional digital teaching competencies?
3. What institutional and personal factors support effective digital transformation in VET?
Participatory action research;
multi-stage
developmental process;
comparative framework analysis
Operating group:
Three researchers
Advisory group: School administrators, teachers, IT technicians, academic experts
National validation group: teacher educators, trainers, project managers from three linguistic regions
Data collection: Document analysis of existing frameworks, expert consultations, multi-lingual validation sessions
Data analysis: Comparative framework analysis, content analysis, consensus building through iterative discussions
Digital competence frameworks; vocational education specificity;
institutional transformation capacity;
emerging technology
Institutional transformation capacity
1. Developed a 4-area, 13-subarea digital facilitator competency profile
2. Identified need for media education and institutional change management competencies
3. Emphasized importance of multi-stakeholder collaboration and policy coordination
4. Highlighted cultural and linguistic considerations in competency framework development
VET,vocational education and training; VPET, Vocational and Professional Education and Training; TDC, teachers' digital competence; TAM, technology acceptance model; TDCB, teachers' digital competence belief; SEM, structural equation modeling; DigCompEdu TDCB, digital competence framework for educators teachers' digital competence based; IT, information technology; RADigital, Roles of Actors in Digitalisation.

FINDINGS

VET institutions face structural and pedagogical challenges in Switzerland. The shift toward digitalization necessitates the adoption of modern teaching and learning environments (TLEs) supported by new media that move beyond conventional classroom settings. However, the mere integration of advanced technologies does not inherently enhance educational outcomes. Their effectiveness depends on deliberate implementation within well-designed pedagogical frameworks. Furthermore, outdated curricula must be systematically revised to accommodate the rapid pace of digital change, which requires flexible reforms and sustainable innovation in VET program design.

The labor market and VET learners and educators encounter evolving skill demands. It is indisputable that digitalization affects all occupational sectors—albeit to varying degrees. High-skilled professions, in particular, exhibit a growing need for workers proficient in information and communication technology (ICT) and broader digital competencies. Consequently, challenges remain regarding the varying digital readiness of institutions and the need for continuous professional development among educators. VET learners and educators must engage in continuous professional development to maintain employability and adopt a lifelong learning mindset.

Moreover, the government plays a pivotal role in shaping the digital transformation trajectory. While digitalization stimulates innovation in both the VET system and the labor market, it also introduces disruptive risks. Policymakers must strategically coordinate with relevant stakeholders to mitigate challenges and ensure a smooth transition. These challenges necessitate a critical evaluation of Switzerland's VET sector, particularly in areas where performance remains suboptimal. The central question is whether the system requires a fundamental restructuring or if targeted improvements—building on existing strengths while addressing weaknesses—can suffice. Resolving this dilemma is crucial for maintaining Switzerland's global competitiveness in vocational education. Ultimately, collaborative efforts among all stakeholders are essential to develop a resilient, future-ready VET system capable of meeting evolving demands (Cattaneo et al., 2021; Chen et al., 2024; Hippach-Schneider& Rieder, 2021).

Digital transformation is recognized as a positive force in education that significantly impacts the interaction of knowledge and technology. Within VET, this process is primarily driven by two interconnected factors: TDC and the adoption of digital technologies (Grgic, 2023; SFUVET, 2016; SFUVET, 2018; SFUVET, 2020; SFUVET, 2025). The development of TDC is therefore fundamental. In Switzerland, TDC is framed by national guidelines aligned with the Digital Competence Framework for Educators (DigCompEdu) framework, which outlines six key competency areas, from data handling to digital problem-solving. To systematically cultivate these competencies, the Swiss "media and ICT" (M & I) curriculum provides a structured model that focuses on application knowledge, content knowledge, and pedagogical-didactic skills, thereby positioning teachers as crucial "agents of change" in the reform process (Ifenthaler et al., 2021).

Concurrently, the effective employment of digital technologies is essential for creating situated learning experiences. Initiatives in Swiss VET, such as the electronic documentation of apprenticeship processes (e-DAP) mobile portfolio for chef apprentices, the Garden VR Simulation for landscape design, and the Realto platform for professional collaboration, demonstrate how AR, 3D environments, and social networking can bridge the gap between the classroom and the workplace. These technologies support cognitive, behavioral, and perceptual learning by immersing students in authentic work tasks.

The requirement for and improvement of TDC

VET teachers are from diverse backgrounds and usually teach in multiple settings—classrooms, workshops, online courses, and hybrid programs. The Swiss SERI has implemented an action plan to reinforce teachers' competencies in education and research (including VET), which is committed to enhancing digital literacy as well as ICT usage in teaching and learning. Teachers with appropriate digital competencies are key to achieving the above-described educational goals in the digital transformation (Amenduni & Antonietti, 2021; Amenduni et al., 2022; Fitria & Suminah, 2020; Rauseo et al., 2022).

In the Swiss context combined with the European Commission's DigCompEdu and the National Guidance for Digital Transformation (Swiss Federal Authorities, 2021)—a national guidance document developed by Swiss VET authorities to support vocational schools and training providers in navigating digital transformation—specified the following six requirements for teachers' and trainers' digital competence in VET (Table 3). (1) Teachers and trainers must be able to handle digital data (i.e., create, apply, back up, and delete data). (2) They must have the ability to utilize ICT for communication and collaboration. (3) Teachers and trainers need to be able to apply cybersecurity and protection in the digital space. (4) They require the ability to deal with ICT (interdisciplinary ability). (5) Likewise, they need to be able to deal with digital content (multimedia). (6) Teachers and trainers must be able to employ problem-solving skills in the digital space. The Swiss requirements and objectives for TDC refer to a multifaceted construct that encompasses attitudes toward digitization, the handling of digital devices, information literacy, the application of digital security standards, virtual collaboration, and digital problem-solving, as well as a demonstration of reflective judgment in a digitally interconnected environment. Specifically, TDC is a dynamic and interdependent set of resources—i.e., knowledge, skills, and attitudes—concerning teaching and learning with media and about media (Amenduni & Antonietti, 2021; Amenduni et al., 2022; Fitria & Suminah, 2020; Rauseo et al., 2022).

Table 3: Six requirements of teacher and trainer digital competence in VET
DigCompEdu area Swiss requirement Implementation pathway Assessment method
Professional Engagement Utilize ICT for communication and collaboration SFUVET continuing training modules Portfolio assessment
Digital Resources Handle digital data M & I curriculum application Practical demonstration
Teaching & Learning Apply cyber-security protection Cantonal training programs Scenario-based testing
Assessment Employ problem-solving skills Federal certificate programs Case study analysis
Empowering Learners Deal with digital content School-based professional development Peer evaluation
Facilitating Competence Deal with information technology Online self-assessment tools Digital badge system
ICT, information and communication technology; VET,vocational education and training; DigCompEdu, digital competence framework for educators; SFUVET, Swiss Federal University for vocational education and training; ICT, information and communication technology.

Hence, the Swiss government has promoted M & I, a new modular curriculum for teachers, in public schools. This curriculum has been implemented in German-speaking cantons since 2017. This reform is intended to improve teachers' digital literacy and competence by establishing new requirements for their digital learning. The M & I competency model classifies competencies into four categories: (1) Application knowledge, (2) content knowledge and the didactics of M & I, (3) interdisciplinary pedagogical knowledge, and (4) didactic knowledge. Teachers must be able to manage devices, program on their own, recognize and describe system or technical issues, execute administrative chores digitally, and be familiar with data processing. Content knowledge covers basic media and computer science education knowledge (such as detecting cyberbullying).

M & I's didactics facet is defined as teachers' capacity to apply the modular curriculum and then build interdisciplinary lessons from it, as well as use current and relevant tools, methodologies, and teaching materials. Interdisciplinary pedagogical and didactic knowledge also comprises basic didactic principles, such as dealing with heterogeneity in the classroom and encouraging students to think and act independently.

Overall, teachers have been positioned as "agents of change" and have close ties to program implementation and operation. They can elicit the positive changes required for digital reform and contribute to its implementation or, conversely, they can dampen or completely hinder it (Dobricki et al., 2020; Kriesi et al., 2022; Redecker, 2017).

Digital technology deployment in VET teaching and learning

Digital technology integration within the Swiss VET system builds on the inherent strengths of its dual-track apprenticeship model and strong industry engagement. This integration enables the system to adapt effectively to evolving workforce demands while enhancing the quality and labor-market relevance of training outcomes, a pattern that is consistent with OECD analyses emphasizing the role of work-based learning, employer involvement, and adaptive skills formation in supporting innovation and responsiveness within VET systems (SERI, 2025).

The application of situated digital VET is particularly effective, as it supports complex learning processes—encompassing cognitive, behavioral, and perceptual skill acquisition—by embedding learning activities within authentic, work-based contexts. Such approaches frequently involve advanced digital tools, including AR glasses and immersive three-dimensional virtual environments. OECD (2023) suggests that such tools can provide timely formative feedback, facilitate collaborative learning, and enhance learners' self-efficacy, thereby supporting the development of occupational competence and professional expertise

Empirical evidence from specific Swiss cases illustrates the practical application and efficacy of these strategies: (1) The e-DAP mobile learning portfolio system enhances reflective practice skills and technical documentation accuracy among chef apprentices through a structured feedback mechanism involving in-company supervisors. (2) The Garden VR tool for landscape design apprentices significantly improves spatial design skills and creative problem-solving abilities by enabling practice within safe, simulated environments. (3) The Realto social networking platform fosters the development of collaborative problem-solving and communication skills by enabling sustained, practice-oriented interactions among apprentices, educators, and industry professionals from a wide range of professions. These initiatives demonstrate a clear alignment with the OECD's strategic recommendations for developing future-ready VET systems that are responsive, flexible, and technologically proficient.

Digital transformation appeals for educational reform: VET system reform

Structural barriers to academic-vocational pathway integration

Switzerland's education system maintains distinct academic and vocational pathways, yet its interconnection remains hampered by various systemic barriers. First, in terms of institutional requirements, holders of vocational qualifications seeking university admission must obtain a federal vocational baccalaureate (FVB), a nationally recognized qualification that supplements vocational training with advanced general education, and pass the university aptitude test, a standardized assessment evaluating readiness for university-level study. Conversely, academic baccalaureate holders face additional experiential requirements for admission to universities of applied sciences (UAS). Second, in terms of credit transfer limitations, the absence of standardized credit recognition mechanisms between vocational and academic programs impedes cross-pathway mobility. Finally, the systemic barrier of information asymmetry means that stakeholders lack comprehensive guidance regarding transition opportunities and requirements between pathways (SFIVET, 2020; Swiss Confederation, 2022).

In Switzerland, the education system provides distinct pathways for vocational and general education, with opportunities for transition between the two. Following compulsory education, the majority of students opt for vocational education, while a smaller percentage pursue general high school education. At the tertiary level, students can choose from professional education institutions, Swiss UASs, and general universities, each of which has areas for improvement, particularly in light of the challenges posed by the digital transformation.

On the one hand, the balance between vocational and general education has long been debated, as seamless transitions between the two pathways are not automatically ensured. Individuals holding vocational qualifications who seek admission to traditional universities—and, conversely, those moving in the opposite direction—face institutional barriers, as access requires obtaining the FVB and subsequently passing the university aptitude test. Likewise, holders of an academic baccalaureate encounter additional admission requirements when seeking entry to Swiss UAS. Moreover, institutional regulations governing transitions and recognition between Switzerland's academic higher education and professional education sectors—as well as among different types of higher education institutions, including traditional universities, UAS, and universities of teacher education—remain insufficiently clear and consistently defined. This limited institutional permeability hinders the integration of vocational and academic skills and poses challenges to equal opportunities and adaptability to labor market demands (SFIVET, 2020; Swiss Confederation, 2022).

On the other hand, with the development of digital technologies, algorithms, and platforms, upgrading the VET curricula for future-oriented talent training is what the Swiss are doing because both academics and practitioners believe that informatic tools should be embedded within the curriculum. It is highly desirable for VET schools to apply digital technologies, such as AI and VR, in VET pedagogy to sensitize learners to these tools. For example, The Bridging Innovation and Learning in VET (BILT) Project is designed to provide situation-based education and training for a variety of vocations in Switzerland. It demonstrates how horticultural teachers utilize VR glasses to allow students in VET to plan gardens with cutting-edge technology. Students use this technology to construct and implement landscaping ideas, such as the placement of trees, shrubs, and plants, as well as to simulate different seasonal effects for their virtual landscapes (Chen et al., 2024).

Regional pluralism and its impact on digital transformation in Swiss VET

The implementation of digital transformation (DT) within the Swiss VET system is profoundly shaped by the nation's decentralized governance structure. The Swiss Confederation coordinates VET at a general level but intentionally grants cantons significant institutional autonomy in implementation. This is a system that resulted from deep-seated regional differences in climate, language, religion, and political organization. This institutional autonomy results in a "pluralization" of provision at the upper-secondary level, leading to diverse regional approaches despite the existence of a unified national legal framework (Bonoli & Gonon, 2022). These regional disparities are evident in the varying philosophies that underpin VET systems across linguistic borders.

Cantons in the German-speaking part of Switzerland, as exemplified by Zurich, emphasize a predominant "dual VET" (workplace/school combined) system focused on immediate socioeconomic aims: VET is designed to satisfy employer demands for skilled workers and ensure seamless entry into the labor market. Conversely, cantons in the Latin-speaking regions (i.e., the French- and Italian-speaking areas, such as Geneva and Ticino) exhibit a more school-oriented system that combines dual VET with robust baccalaureate and full-time school options (Bonoli & Gonon, 2022). In the Latin-speaking regions, the emphasis is more holistic, with VET conceptualized as a formative life stage that aims to complete general education while helping learners identify their aptitudes, thereby laying a solid foundation for subsequent specialization.

The implementation of DT in VET reflects these divergent regional priorities. German-speaking regions prioritize the integration of advanced technologies with an employer-driven focus. The goal is to prepare the workforce for a tech-driven economy by embedding specialized, practical digital skills directly relevant to industry demands. Latin-speaking regions, with their more school-oriented systems, tend to emphasize foundational digital literacy, general IT competencies, and a holistic educational approach. Here, DT is integrated to provide a well-rounded general education that prepares individuals for diverse future pathways rather than immediate, specific job entry. These variations, influenced by cantonal actors, the role of employers, and school management perceptions, underscore that effective VET policy in Switzerland must navigate a complex, regionally diverse landscape where a single, uniform approach to DT is neither feasible nor desirable.

Policy reform framework and chronological implementation

Switzerland is pursuing a systematic and committed approach to foster a more permeable education system by integrating vocational and academic pathways. From 2023 to 2024, Swiss education reforms centered on integrating vocational and academic pathways. The 2023 Amendments to Federal Act on Vocational and Professional Education and Training (BBG-Berufsbildungsgesetz) Articles 54 and 55 established the legal framework through legislative changes and credit recognition pilots. This was followed in 2024 by the Vocational Education 2030 Initiative, which set a strategic vision for comprehensive integration, notably by mandating full FVB-academic baccalaureate equivalence by 2025 and developing implementation guidelines. The 2025-2028 phase represents the operationalization of these policies through substantial financial investment (29.7 billion Swiss francs CHF) and concrete program development (SBFI, 2022).

This multilevel reform framework addresses critical barriers in the Swiss education system by (1) creating standardized credit transfer protocols between vocational and academic pathways, (2) establishing full equivalence between the FVB and academic qualifications, (3) funding collaborative curriculum development between UASs and vocational schools, and (4) implementing a comprehensive monitoring system to ensure policy effectiveness. The chronological progression from legislative foundation (2023) through strategic development (2024) to full implementation (2025-2028) ensures that each phase builds upon previous achievements to create a cohesive reform ecosystem that enhances educational mobility and addresses DT challenges in the labor market (Table 4; Gschwendt, 2022; Piroșcă et al., 2021; SBFI, 2020; SFIVET, 2020; SFUVET, 2020; Swiss Federal Authorities, 2021; Swiss Labour Force Survey, 2024; Swissuniversities, 2024).

Table 4: Policy reform timeline and key components
Timeline Reform initiative Primary objectives Key actions Responsible bodies
2023 Amendments to BBG articles 54 and 55 Establish legal framework for pathway integration
Initiate pilot programs for credit recognition
Legislative amendments
Design cross-pathway credit recognition pilots
Federal Parliament
SERI
2024 Vocational Education 2030 Initiative (Leitbild Berufsbildung 2030) Set strategic vision for comprehensive integration
Establish credit equivalence framework
Require full FVB-academic baccalaureate equivalence by 2025
Develop implementation guidelines
SERI
Cantonal Education Directors
2025-2028 ERI dispatch framework implementation Allocate dedicated funding
Support joint curriculum development
CHF 29.7 billion allocation to ERI sector
Fund UAS-vocational school collaboration projects
Federal Council
UAS & Vocational Schools
SERI, State Secretariat for Education, Research and Innovation; FVB, Federal Vocational Baccalaureate; UAS, Universities of Applied Sciences; ERI, Education, Research and Innovation; CHF, Swiss Francs; VPET Act/BBG, Federal Act on Vocational and Professional Education and Training.

Education for sustainable development (SD)

Switzerland formally recognizes the critical importance of SD, understood as development that balances economic, environmental, and social objectives to meet present needs without compromising future generations, and education for SD (ESD), which refers to educational approaches that equip learners with the knowledge, skills, and values necessary to contribute to SD. The national 2030 SD strategy conceptualizes ESD as a cross-curricular educational imperative applicable across all subjects and institutional levels.

Within the Swiss VET system, the SERI has prioritized ESD (SBFI, 2020) by integrating sustainability considerations into the revised Federal Act on Vocational and Professional Education and Training. The 2024 Act mandates that VET encompass the acquisition of economic, environmental, social, and cultural knowledge and skills, enabling learners to actively contribute to SD. Furthermore, SBFI (2023) specified that the 2025-2028 funding cycle will emphasize the further development of VET pedagogy in areas including basic skills, digitalization, emerging learning technologies, and sustainability-related competencies, with the objective of strengthening the system's capacity to respond to innovation-driven changes in the labor market.

Despite these policy aspirations, the practical integration of SD/ESD into VET curricula faces significant structural and implementation challenges. Luengo-Aravena et al. (2024) noted that while research on education for sustainable environments (ESE) is established, a structured national approach is lacking across France, Belgium, and Switzerland. Mukul and Büyüközkan (2023) highlighted a notable disparity within Switzerland: While ESD is firmly embedded in Curriculum 21—the common, competence-based curriculum for compulsory education adopted by the majority of German-speaking Swiss cantons and defining cross-curricular learning objectives across subjects and grade levels—its inclusion in VET curricula remains merely a recommendation from the SBFI (2020), rather than a formal obligation. This gap persists despite VET's direct linkage to economic sectors that are significantly affected by sustainability-related challenges (Mukul & Büyüközkan, 2023).

Consequently, progress in orienting VET toward ESD competencies is slow. Mukul and Büyüközkan (2023) identified three primary systemic barriers, as described below.

Curricular proliferation

The sheer volume of existing curricula—245 basic education professions spanning 22 occupational fields—presents a substantial logistical challenge. Identifying relevant ESD content and integrating it uniformly into lesson planning and practice across all professions necessitates a comprehensive, resource-intensive initiative.

Teacher training deficits

The inherent heterogeneity of SD competencies, dimensions, and topics across diverse curricula complicates effective teacher professional development for ESD delivery. Practical implementation is further hindered by the challenge of adding ESD to existing teaching workloads. VET educators require targeted support and specific training to foster these competencies effectively.

Decentralized governance

In contrast to the unified, top-down guidelines of compulsory schooling, VET organizations and agencies maintain a high degree of autonomy. They independently determine whether to address ESD, identify needs, or define relevant content (SBFI, 2020). This organizational fragmentation and lack of national consistency generate uncertainty regarding the actual depth of ESD integration within Swiss VET curricula.

While mandatory in Swiss compulsory education, ESD integration within the VET sector faces significant systemic barriers, including a lack of formal obligation, curricular complexity, teacher training deficits, and decentralized governance. Future efforts to bridge this gap must involve a multi-faceted approach: Developing modular training programs, creating online resources, launching pilot projects, and forging industry consensus to translate national recommendations into consistent VET practice.

Financial allocation and governance mechanisms

Under the ERI Dispatch 2025-2028, the Federal Council proposed the allocation of CHF 29.7 billion to the education, research, and innovation sector (Swiss Federal Authorities, 2021). The implementation specifics included the following. For the VET/CET allocation, approximately 40% (CHF 11.88 billion) was designated for vocational and continuing education, prioritizing digital infrastructure, teacher training, and innovative curriculum development. For the distribution mechanism, funds are to be administered through SBFI's "Sustainable Development in Vocational and Continuing Education" priority program (2023-2028) (SBFI, 2020) by employing a tripartite approach that combines consultation, financial support, and knowledge transfer. In terms of accountability measures, recipient institutions must submit regular impact assessment reports demonstrating alignment with DT objectives.

Moreover, the Swiss VET 2030 initiative has been formulated and implemented with the aim of preparing society and cultivating talent for the labor market. The initiative sets out a long-term strategic mission and outlines measures to support the continued development of VET while embracing digitalization. One of its key objectives is to ensure that students are engaged in interdisciplinary learning and general education. VET is thus designed to enable individuals from diverse backgrounds to acquire up-to-date training content and relevant competencies. In addition, to ensure the effective implementation of the initiative, the Confederation, cantons, and professional organizations share joint responsibility for delivering high-quality VET through a clear allocation of tasks, responsibilities, and funding (Gschwendt, 2022; Piroșcă et al., 2021; SBFI, 2020; SFIVET, 2020; SFUVET, 2020; Swiss Federal Authorities, 2021; Swiss Labour Force Survey, 2024; Swissuniversities, 2024).

The reform framework follows a logical, phased progression, moving from foundational legal adjustments in 2023 to strategic development in 2024, and subsequently to full implementation between 2025 and 2028. This staged approach allows each phase to build on the previous one, thereby fostering a coherent ecosystem for the integration of educational pathways. The coordinated implementation across legal, strategic, financial, and operational dimensions reflects Switzerland's holistic approach to VET reform. As shown in Table 5, each phase contributes to reducing long-standing barriers between academic and vocational pathways, ultimately promoting a more permeable education system that addresses the needs of diverse learners in the digital era (Gschwendt, 2022; Piroșcă et al., 2021; SBFI, 2020; SFIVET, 2020; SFUVET, 2020; Swiss Federal Authorities, 2021; Swiss Labour Force Survey, 2024; Swissuniversities, 2024).

Table 5: Comprehensive policy implementation matrix
Dimension 2023: Legislative Foundation Building 2024: Strategic Framework Development 2025-2028: Implementation & Resource Allocation
Policy level Legislative/regulatory Strategic/directive Operational/financial
Primary focus Legal framework establishment Vision setting and guideline development Resource deployment and concrete implementation
Key actions Amendments to BBG Articles 54 and 55
SERI mandate establishment;
Pilot project initiation
Leitbild Berufsbildung 2030 launch;
Credit equivalence framework;
Implementation guidelines
ERI dispatch activation;
Joint curriculum development;
Teacher training programs
Implementation Scale National legislative level National strategic level Institutional implementation level
Financial Commitment Pilot project funding Strategic planning budget CHF 29.7 billion allocation
Stakeholders Involved Federal legislators, SERI SERI, educational associations UASs, vocational schools, teachers
Expected Outcomes Legal basis for integration Clear strategic direction Operational integration and infrastructure
Timeline Immediate implementation Medium-term planning Long-term implementation
SERI, State Secretariat for Education, Research and Innovation; UAS, Universities of Applied Sciences; ERI, Education, Research and Innovation; CHF, Swiss Franc; VPET Act/BBG, Federal Act on Vocational and Professional Education and Training.

SFUVET plays a significant role in providing ongoing training for VET and professional education and training (PET) professionals by enabling them to adapt to the demands of the digital era. It offers four main services: Initial training for VET/PET professionals, continuing professional development for these professionals, research and development in the VET/PET field, and analysis of occupational trends and development across various sectors. The first service delivers flexible training for both full-time and part-time teachers in vocational schools and professional colleges as well as other VET/PET professionals by providing them with the opportunity to acquire academic qualifications in the VET/PET field. The continuing training courses, as part of the second service, are crafted to enhance the skills of VET/PET professionals, thereby empowering VET organizations to advance their activities. These courses also offer VET/PET managers advanced training to promote quality and innovation within the Swiss VET/PET system (Chen et al., 2024).

In terms of research and development, SFUVET conducts evaluations and impact assessments and develops competence measurement concepts, which form the basis for further advancements in VET/PET programs. Lastly, the development of occupations aims to support professional organizations in designing and implementing VET and PET programs, including occupation analysis and development, descriptions of the required competencies, and the establishment of objectives, structure, duration, and qualification procedures for these programs.

The impact of DT on labor market structures

Empirical evidence of skill-biased technological change

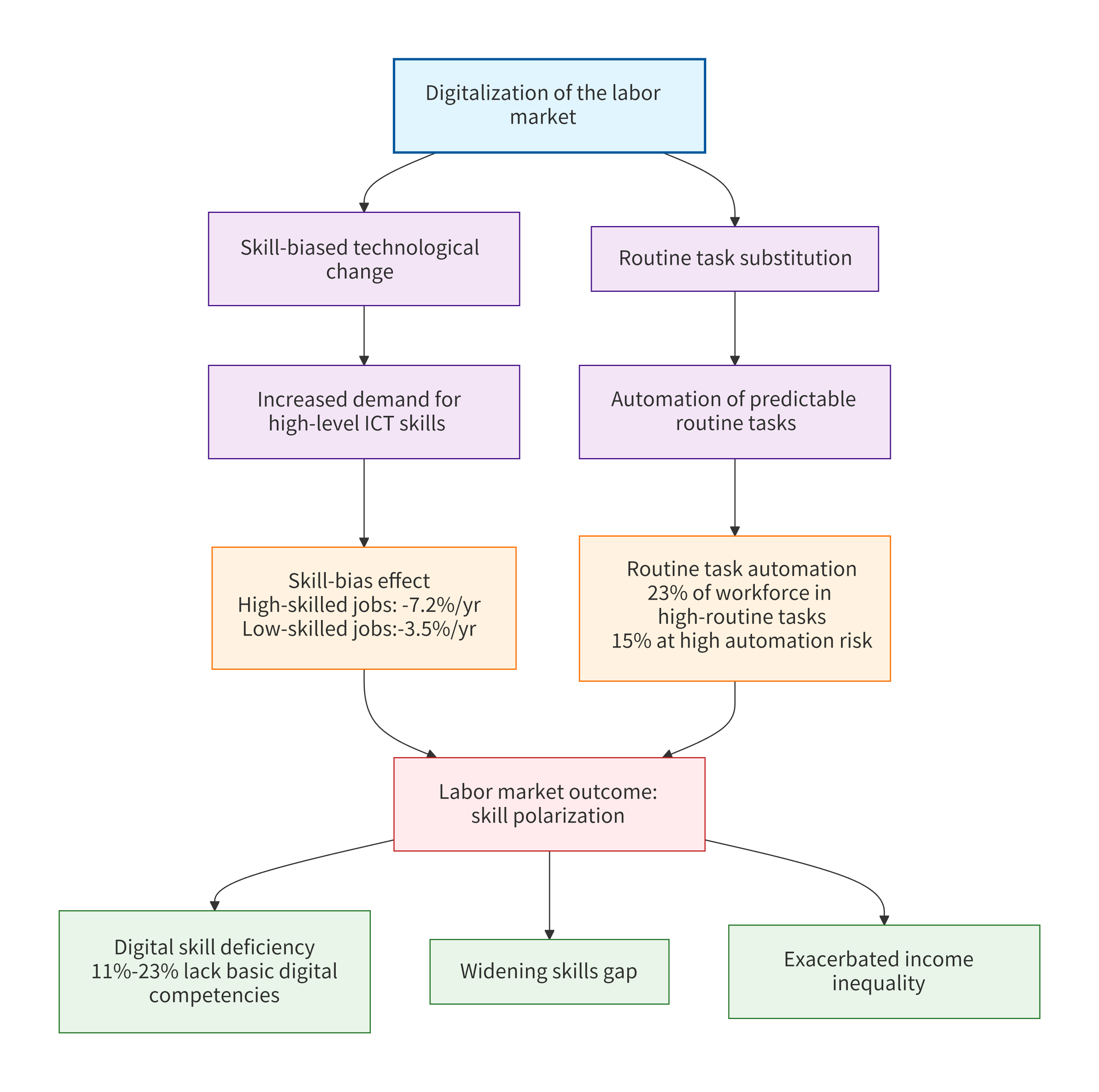
To contextualize the structural challenges facing VET systems under DT, it is necessary to examine how digitalization reshapes labor market demand and skill requirements. Existing empirical evidence from Switzerland illustrates that DT affects employment structures and skill needs through two primary mechanisms: Skill-biased technological change and routine task substitution (Figure 2).

Figure 2

Figure 2. The impact mechanisms of digitalization on the Swiss labor market. ICT, information and communication technology.

Swiss empirical data reveal that, in terms of the skill-bias effect, high-skilled occupations demonstrated a 7.2% annual growth in demand for ICT-skilled workers between 2015 and 2024, while low-skilled occupations experienced an annual decline of 3.5% (Swiss Labour Force Survey, 2024). With respect to routine task substitution, approximately 23.0% of the workforce is engaged in highly routine tasks, of which 15.0% face a high susceptibility to automation. In addition, digital skill deficiencies remain substantial, with 11.0%-23.0% of Swiss workers lacking basic digital competencies, a condition that further contributes to income inequality (Schweri et al., 2018; UNESCO, 2022).

These labor market dynamics are not isolated phenomena but part of a broader historical pattern in which industrial change and technological revolutions have repeatedly reshaped social structures and institutions, including labor markets and education systems (Kurer, 2019; SFIVET, 2019). In this context, educational institutions have increasingly been reoriented toward equipping learners with competencies aligned with evolving occupational demands, as individuals with limited preparation in so-called 21st-century skills face growing difficulties integrating into future workplaces. Such skills typically encompass critical thinking and problem-solving, communication, collaboration, and creativity. As occupations increasingly involve digitally mediated teamwork and complex problem-solving, these competencies have become central to the effective performance of everyday work tasks and professional challenges (Balsmeier & Woerter, 2019; Bolli & Mühlemann, 2013; Wolter & Ryan, 2011).

Swiss labour (SWISSLAB) research-policy interface

Intended to help address the challenges caused by transformation and the labor market, the Swiss labour SWISSLAB market in the DT has been introduced as part of the national research program called "Digital Transformation" (NRP 77) financed by the Swiss National Science Foundation (SNSF). The SWISSLAB platform consists of four programs: Job Analysis to Track Skill Demand Evolution (JADE), the Swiss Employer Panel (SEP), Recommended Interventions to Support Jobseeker Employability (RISE), and the Basel Student Survey (BASS). SWISSLAB aims to generate knowledge about the opportunities and risks of digitalization for different workers. It also studies the effect of digitalization on employment relationships and the matching of labor supply and demand.

These initiatives directly interface with policy implementation: RISE's intervention recommendations underpinned the 2025 Federal Employment Promotion Plan by providing collaborative AI training for medium- and low-skilled workers. JADE data supported the 2023 VET curriculum revision that incorporated transversal competencies (e.g., problem-solving and critical thinking) into core requirements (Wolter & Ryan, 2011).

DISCUSSION

Digitalization is not only to be understood as a technological development but also as a catalyst that affects society and the economy as a whole. It is changing the Swiss educational process with new learning technologies, and it poses a new challenge and raises the question of whether Swiss VET can adapt successfully. The questions therefore arise whether and how VET network partners should take action to support VET's sustainable growth.

Swiss systemic characteristics in a comparative framework

Switzerland's VET system demonstrates distinctive characteristics when it is contextualized within the European landscape, particularly among German-speaking countries. The much-vaunted dual system—characterized by its strong integration of company-based training and school-based education—represents both a structural advantage and a source of unique challenges when compared to neighboring systems. While Germany and Austria share similar dual-system approaches, Switzerland exhibits distinctive permeability issues, defined as institutional and procedural barriers that constrain transitions, recognition, and mobility between vocational and academic education pathways, as illustrated in Table 6.

Table 6: Permeability challenges from a comparative perspective
Country Permeability mechanism Distinctiveness
Germany Recognition of prior learning through standardized frameworks More flexible industry participation in credit recognition
Austria Formalized pathways through vocational colleges Stronger emphasis on federal-cantonal coordination
Switzerland FVB requirement for university access More rigid academic-vocational divide despite advanced VET quality
FVB, federal vocational baccalaureate; VET, vocational education and training.

The Swiss requirement for FVB holders to pass an additional university aptitude test creates a more significant barrier than Germany's Abitur system or Austria's Berufsreifeprüfung, despite the systems' similar intended outcomes regarding academic pathway access. Switzerland's approach to digital VET demonstrates significant alignment with broader European strategies while maintaining distinctive national characteristics. The convergence with European Union (EU) priorities is particularly evident in three key areas. First, Switzerland has aligned its digital education strategy with the EU Digital Education Action Plan (2021-2027) by adopting similar priorities regarding digital capacity building and competency frameworks. Second, the Swiss system has incorporated the DigCompEdu framework for TDC development, thereby mirroring the European approach to educator preparation for digital instruction. Third, Switzerland shares the EU's emphasis on substantial ICT infrastructure investment, thereby recognizing that technological foundations are prerequisite to effective DT in education (Balsmeier & Woerter, 2019; Bolli & Mühlemann, 2013; Kurer, 2019; SFIVET, 2019; Wolter & Ryan, 2011).

Distinctiveness of the Swiss implementation approach

Despite these areas of convergence, Switzerland's implementation approach exhibits notable distinctiveness within the European context. The decentralized implementation model, characterized by significant cantonal autonomy which means each of the 26 cantons largely designs and executes its own digital strategies in education and training, leading to different priorities and paces of change. It creates more varied implementation patterns compared to Germany's federal approach. This results in a patchwork of DT initiatives across cantons, with some regions advancing rapidly while others proceed more cautiously.

Another distinctive feature is Switzerland's industry-led innovation model, which features stronger corporate involvement in digital tool development than typically found in EU counterparts. Examples include the garden VR simulation for landscape design apprentices and the Realto platform for professional collaboration, both of which were developed with substantial industry partnership. Furthermore, Switzerland's financial commitment to digital VET transformation exceeds most EU countries in per capita terms, with the CHF 29.7 billion ERI Dispatch (2025-2028) representing an unprecedented investment in digital education infrastructure and capacity building (Bonoli & Gonon, 2022; OECD, 2025).

Policy implications for Swiss VET development

Based on this comparative analysis, Switzerland should consider three dimensions of policy development. Structural reforms should focus on developing a national qualifications framework aligned with EU standards while respecting Swiss federalism. This includes simplifying pathway transition requirements while maintaining quality and enhancing recognition of prior learning across cantons to improve educational mobility. Digital capacity building measures should incorporate best practices from Germany's VET 4.0 initiative, particularly regarding digital pedagogy integration. Strengthening digital pedagogy in teacher training programs and expanding cross-border digital learning collaborations would enhance Switzerland's position within the European digital education landscape. Governance improvements require balancing cantonal autonomy with national standardization needs to enhance stakeholder coordination through digital platforms and developing shared monitoring frameworks with European partners to facilitate benchmarking and quality assurance (Bonoli & Gonon, 2022; OECD, 2025).

Strategic positioning in a European context

Switzerland's VET system demonstrates a sophisticated approach to DT that combines European alignment with distinctive national characteristics. The country's convergence with EU digital education priorities provides a foundation for collaboration and exchange, while its divergent implementation approaches reflect the unique Swiss federal structure and strong industry partnership tradition. By learning from German and Austrian models while maintaining its own strengths, Switzerland can address permeability challenges while enhancing its already strong VET system. The substantial financial commitment through the ERI Dispatch provides unprecedented resources for this transformation and positions Switzerland as a potential leader in European digital VET development. The ongoing challenge remains balancing cantonal autonomy with national coordination needs while maintaining the system's renowned quality and employment outcomes (Bonoli & Gonon, 2022; OECD, 2025).

CONCLUSION

This systematic review has provided a comprehensive analysis of the current state, systemic challenges, and prospects of Swiss VET in the digital age. It reveals a complex landscape in which technological advancement catalyzes comprehensive change. The journey extends far beyond simply digitizing tools. It demands deep, holistic adaptation across teaching practices, institutional structures, and national policy.

Switzerland's renowned dual-track system, with its strong firm-school collaboration, is a key asset. It offers a unique advantage for providing authentic exposure to Industry 5.0 technologies. However, significant challenges remain. The review identified a critical dual foundation for success: Robust TDC and the strategic use of emerging technologies. Developing TDC is fundamental. Framed by national guidelines aligned with the DigCompEdu framework, it equips educators to be effective "agents of change". Alongside this approach, technology integration must be purposeful. Initiatives like the e-DAP mobile portfolio, the garden VR simulation, and the Realto platform show great promise. They create situated learning environments that effectively bridge the gap between the classroom and the workplace.

Nevertheless, structural barriers pose a major obstacle—the clear division between academic and vocational pathways hinders skill integration and educational mobility. The requirement for FVB holders to pass additional university tests is a notable example. The ambitious policy reform framework (2023-2028) is a direct response. Supported by a substantial CHF 29.7 billion investment, it aims to create a more permeable and responsive ecosystem. Compared to its European neighbors, Switzerland's approach is distinct. It aligns with EU digital priorities but features a decentralized, industry-led innovation model. To enhance its system, Switzerland could learn from Germany's credit transfer mechanisms and Austria's integrated tertiary vocational models. The path forward requires balance: Respecting cantonal autonomy while strengthening national coordination.

In conclusion, building a future-ready Swiss VET system is an ongoing process. It hinges on sustained collaboration among all stakeholders—policymakers, institutions, teachers, and industry. Their collective effort is essential to forge a resilient, inclusive, and agile VET ecosystem. This ecosystem must be capable of meeting the dynamic demands of the digital age and fulfilling the human-centric vision of Society 5.0.

The main limitation of this study is its reliance on a literature-based approach. Future research could therefore employ empirical methods to investigate how specific institutions within the Swiss VET system adapt to the rapidly changing digital environment. In particular, such studies could examine the concrete organizational and institutional changes associated with the implementation of digitalization-related measures, as well as their resulting outcomes. Comparative case studies or longitudinal designs would be particularly valuable in generating empirical evidence with both theoretical and practical relevance.

DECLARATIONS

Acknowledgement

None.

Author contributions

Zhou YR: Conceptulization, Writing—Original draft, Review and Editing, Methodology, Validation, Supervision, Project administration. Zhang C: Writing—Original draft, data collection, Formal analysis. All authors have read and approved the final version.

Source of funding

This research was supported by the Phase III Program (Grant No. 6025310002Q) of the Institute for Economic and Social Development at Shenzhen Polytechnic University.

Ethical approval

Not applicable.

Informed consent

Not applicable.

Conflict of interest

The authors have no conflicts of interest to declare.

Use of large language models, AI and machine learning tools

None.

Data availability statement

No additional data.

REFERENCES

  1. Amenduni, F., & Antonietti, C. (2021). Requirements for VET teachers and their need for digital competences. Retrieved December 19, 2025, from https://www.sfuvet.swiss/publication/amenduni-f-antonietti-c-2021-september-requirements-teachers-vocational-education-due
  2. Amenduni, F., Rauseo, M., Antonietti, C., & Cattaneo, A. (2022). Challenges and opportunities perceived by Swiss vocational education and training (VET) teachers during emergency remote teaching: The role of teachers' digital competence. Qwerty—Open and Interdisciplinary Journal of Technology, Culture and Education, 17(2), 47-66. https://doi.org/10.30557/qw000057
  3. Antonietti, C., Cattaneo, A., & Amenduni, F. (2022). Can teachers' digital competence influence technology acceptance in vocational education? Computers in Human Behavior, 132, 107266. https://doi.org/10.1016/j.chb.2022.107266
  4. Backes-Gellner, U., & Lehnert, P. (2021). The contribution of vocational education and training to innovation and growth. Oxford Research Encyclopedia of Economics and Finance. https://doi.org/10.1093/acrefore/9780190625979.013.653
  5. Balsmeier, B., & Woerter, M. (2019). Is this time different? How digitalization influences job creation and destruction. Research Policy, 48(8), 103765. https://doi.org/10.1016/j.respol.2019.03.010
  6. Bolli, T., & Mühlemann, S. (2013). The relationship between firm-provided training and labor turnover: Evidence from Swiss establishment-level data. Industrial and Labor Relations Review, 66(5), 1111-1136. https://doi.org/10.1177/001979391306600506
  7. Bonoli, L., & Gonon, P. (2022). The evolution of VET systems as a combination of economic, social and educational aims. The case of Swiss VET. Hungarian Educational Research Journal, 12(3), 305-316. https://doi.org/10.1556/063.2021.00062
  8. Carayannis, E. G., & Morawska, J. (2023). University and education 5.0 for emerging trends, policies and practices in the concept of industry 5.0 and society 5.0. In C. F. Machado & J. P. Davim (Eds.), Industry 5.0 (pp. 1-25). Springer eBooks. https://doi.org/https://doi.org/10.1007/978-3-031-26232-6_1
  9. Carayannis, E. G., & Morawska-Jancelewicz, J. (2022). The futures of Europe: Society 5.0 and industry 5.0 as driving forces of future universities. Journal of the Knowledge Economy, 13(4), 3445-3471. https://doi.org/10.1007/s13132-021-00854-2
  10. Cattaneo, A. A. P., Bonini, L., & Rauseo, M. (2021). The "digital facilitator": An extended profile to manage the digital transformation of Swiss vocational schools. In D. Ifenthaler, S. Hofhues, M. Egloffstein, & C. Helbig (Eds), Digital Transformation of Learning Organizations. https://doi.org/10.1007/978-3-030-55878-9_10
  11. Chen, Y., Pan, X., Liu, P., & Vanhaverbeke, W. (2024). How does digital transformation empower knowledge creation? Evidence from Chinese manufacturing enterprises. Journal of Innovation & Knowledge, 9(2), 100481. https://doi.org/10.1016/j.jik.2024.100481
  12. Dobricki, M., Evi-Colombo, A., & Cattaneo, A. (2020). Situating vocational learning and teaching using digital technologies—a mapping review of current research literature. International Journal for Research in Vocational Education and Training, 7(3), 344-360. https://doi.org/10.13152/ijrvet.7.3.5
  13. European Commission. (2021). Digital education action plan: Policy background. European Commission. Retrieved December 19, 2025, from https://education.ec.europa.eu/focus-topics/digital-education/action-plan
  14. Fitria, H., & Suminah, S. (2020). Role of teachers in digital instructional era. Journal of Social Work and Science Education, 1(1), 70-77. https://doi.org/10.52690/jswse.v1i1.11
  15. Grgic, M. (2023). Competencies and beliefs of Swiss teachers with regard to the modular curriculum "Media and ICT". International Journal of Educational Research Open, 5, 100288. https://doi.org/10.1016/j.ijedro.2023.100288
  16. Gschwendt, C. (2022). Routine job dynamics in the Swiss labor market. Swiss Journal of Economics and Statistics, 158(1), 24. https://doi.org/10.1186/s41937-022-00103-6
  17. Hippach-Schneider, U., & Rieder, E. (2021). The roles of stakeholders in vocational education and training systems in times of digitalisation—a German-Swiss comparison (RADigital). Bundesinstitut für Berufsbildung (BIBB). Retrieved December 19, 2025, from https://nbn-resolving.de/urn:nbn:de:0035-0895-8
  18. Ifenthaler, D., Hofhues, S., Egloffstein, M. & Helbig, C. (Eds.). (2021). Digital Transformation of Learning Organizations. Springer International Publishing. https://doi.org/10.1007/978-3-030-55878-9
  19. Kriesi, I., Bonoli, L., Grønning, M., Hänni, M., Neumann, J., & Schweri, J. (2022). Areas of tension in vocational education and training in Switzerland and other countries—developments, challenges and potential (5th OBS SFUVET Trend Report). Swiss Federal University for Vocational Education and Training SFUVET.
  20. Kurer, T. (2019). Routine workers in an increasingly automated world of work: Evidence from Switzerland. Sozialpolitik Ch, (1/2019). https://doi.org/10.18753/2297-8224-130
  21. Luengo-Aravena, D., Cabello, P., & Rodriguez-Milhomens Bachino, B. (2024). Online collaborative problem-solving as a tangible outcome of digital skills in technical and vocational higher education. Computers & Education, 218, 105079. https://doi.org/10.1016/j.compedu.2024.105079
  22. Mukul, E., & Büyüközkan, G. (2023). Digital transformation in education: A systematic review of education 4.0. Technological Forecasting and Social Change, 194, 122664. https://doi.org/10.1016/j.techfore.2023.122664
  23. OECD. (2021). The state of school education: One year into the COVID pandemic. OECD Publishing. https://doi.org/10.1787/201dde84-en
  24. OECD. (2023). Building future-ready vocational education and training systems. OECD Publishing. https://doi.org/10.1787/28551a79-en
  25. OECD. (2025). Vocational Education and Training Systems in Nine Countries. OECD Reviews of Vocational Education and Training, OECD Publishing. https://doi.org/10.1787/1a86eb6c-en
  26. Piroșcă, G. I., Șerban-Oprescu, G. L., Badea, L., Stanef-Puică, M. R., & Valdebenito, C. R. (2021). Digitalization and labor market—a perspective within the framework of pandemic crisis. Journal of Theoretical and Applied Electronic Commerce Research, 16(7), 2843-2857. https://doi.org/10.3390/jtaer16070156
  27. Rauseo, M., Harder, A., Glassey-Previdoli, D., Cattaneo, A., Schumann, S., & Imboden, S. (2022). Same, but different? Digital transformation in Swiss vocational schools from the perspectives of school management and teachers. Technology, Knowledge and Learning, 28, 407-427. https://doi.org/10.1007/s10758-022-09631-9
  28. Redecker, C. (2017). European framework for the digital competence of educators: DigCompEdu. Joint Research Centre (JRC) Scientific and Technical Reports.
  29. Rosak-Szyrocka, J. (2024). The era of digitalization in education where do universities 4.0 go? Management Systems in Production Engineering, 32(1), 54-66. https://doi.org/10.2478/mspe-2024-0006
  30. Saner, P., Tratschin, L., Leder, C., & Rost, K. (2024). Introduction to the special issue: Digital academia. Investigating science and higher education in the digital age. Swiss Journal of Sociology, 49(3), 449-472. https://doi.org/10.2478/sjs-2023-0022
  31. SBFI. (2020). [Sustainable development in vocational and continuing education]. SBFI. Retrieved December 19, 2025, from https://www.sbfi.admin.ch/sbfi/de/home/bildung/bwb/bgb/nachhaltige-entwicklung.html#593925078
  32. SBFI. (2022). [National guidance for digital transformation]. Retrieved December 19, 2025, from https://www.sbfi.admin.ch/dam/de/sd-web/uuVz0TMKnyzQ/Orientierungshilfe_Digitale_Transformation_d.pdf
  33. SBFI. (2023). VPET system governance. Retrieved December 19, 2025, from https://www.sbfi.admin.ch/en/vpet-system-governance
  34. Schweri, J., Trede, I., & Dauner, I. (Eds.). (2018). [Digitalisation and vocational education: Challenges and ways into the future]. Eidgenössisches Hochschulinstitut für Berufsbildung EHB.
  35. SERI. (2025). [Vocational Education and Training Initiative 2030]. Retrieved December 19, 2025, from https://berufsbildung2030.ch/images/pdf_de_en/vision2030_d.pdf
  36. SFIVET. (2019). Situation-based VET using virtual reality. UNEVOC Network. Retrieved December 19, 2025, from https://unevoc.unesco.org/pub/digitalization_sfivet_vr_glasses1.pdf
  37. SFIVET. (2020). Digitalisation in VET: Examples of good practice. SFIVET.
  38. SFUVET. (2016). Impact of digitalisation on future work skills. SFUVET. Retrieved December 19, 2025, from https://www.sfuvet.swiss/research/projects/impact-digitalisation-future-work-skills
  39. SFUVET. (2018). Digitalisation and VET—challenges and roads ahead. SFUVET. Retrieved December 19, 2025, from https://www.sfuvet.swiss/research/obs/digitalisation-and-vet-challenges-and-roads-ahead
  40. SFUVET. (2020). Digital literacy of vocational school teachers. SFUVET. Retrieved December 19, 2025, from https://www.sfuvet.swiss/project/digital-literacy-vocational-school-teachers
  41. SFUVET. (2025). About SFUVET. SFUVET. Retrieved December 19, 2025, from https://www.sfuvet.swiss/sfuvet/about-sfuvet
  42. Swiss Confederation. (2022). Education, Research and Innovation Strategy 2022-2025. Federal Department of Economic Affairs, Education and Research.
  43. Swiss Federal Authorities. (2021). Through education, towards sustainable development: Switzerland renews support for global Partnership for Education. Swiss Federal Authorities. Retrieved December 19, 2025, from https://www.admin.ch/gov/en/start/documentation/media-releases.msg-id-83934.html
  44. Swiss Labour Force Survey. (2024). [Tasks, digital tools and automation risks in employment in 2022]. Toutes les autorités fédérales suisses. Retrieved December 19, 2025, from https://www.bfs.admin.ch/asset/fr/2302-2200
  45. Swissuniversities. (2024). [Education, research and innovation (ERI) 2025-2028 express strategy and planning]. Swissuniversities. Retrieved December 19, 2025, from https://www.swissuniversities.ch/en/topics/higher-education-policy/strategy-and-planning
  46. UNESCO. (2022). Transforming Technical and Vocational Education and Training for successful and just transitions. UNESCO Publishing.
  47. Wolter, S. C., & Ryan, P. (2011). Apprenticeship. In E. A. Hanushek, S. Machin, & L. Woessmann (Eds.), Handbook of the Economics of Education (pp. 521-576). Amsterdam: Elsevier.