ABSTRACT

New engineering education (NEE) proposes new challenges for traditional engineering education. The paper defines the teaching main line of undergraduate major under the NEE framework, elaborates on the hierarchical structure division method of the teaching main line from both vertical and horizontal perspectives, and explores the setting and evaluation indicators of the teaching main line. Taking the three courses of Robot Modeling and Control, Embedded Systems and Robots, and ROSs (Robot Operating Systems) in the field of robotics engineering as examples, the teaching main line is set up by reverse decomposition of the overall objectives of the new engineering. The teaching knowledge points of the courses are effectively grasped to evaluate the execution effect of the teaching main line, and feedback is provided to improve the setting of the teaching main line and the execution of the teaching process. The relevant research methods and experiences have important reference significance for the integration of NEE in engineering universities/colleges, especially in the field of robotics engineering courses.

Key words: new engineering education, robot, integration, teaching, main line

INTRODUCTION

Since China became a member of the Washington Accord of the International Engineering Federation in June 2016, it has launched higher engineering education in 2017. The main content is interdisciplinary integration, promoting the integration of science and engineering, engineering and culture, and nurturing engineering talents through interdisciplinary, cross-departmental, cross-disciplinary, and interdisciplinary training. (Ministry of Education et al., 2018)

After several years of development, engineering education has achieved good results in talent cultivation through industry integration. With the advent of the era of artificial intelligence, traditional engineering education needs to be upgraded to a new stage of engineering education. New engineering education (NEE) is conducted within the framework of emerging fields such as intelligent algorithms, big data models, and robotics. Relevant professional courses reflect cutting-edge and key technical issues in the discipline, emphasizing the practice and innovation of human-machine collaboration. Through project-based, experimental, practical, and competitive methods, theory and practice are highly integrated to cultivate students’ abilities to analyze, solve, and innovate in design, emphasize interdisciplinary integration, encourage students to break down disciplinary barriers, combine engineering technology with fields such as art, design, culture, etc., broaden their thinking horizons, and stimulate innovative inspiration; It emphasizes the cultivation of students’ international perspective and cross-cultural communication skills, through international exchange and cooperation projects, enabling students to possess global competitiveness and better adapt to an international work environment. (Zhong, 2017; Jin & Ma, 2024; Fu et.al., 2023)

The field of robotics is an important component of the NEE, a product of interdisciplinary development, and is known as the “pearl at the top of the manufacturing industry crown”. In terms of cultivating innovative talents in the robotics industry, the Ministry of Industry and Information Technology, the National Development and Reform Commission, and 15 other departments of China jointly issued the “14th Five-Year Plan for the Development of the Robotics Industry”, which proposes to “strengthen the training of robotics technology talents, support universities and research institutes to cultivate professional, technical, and composite high-end talents”. (Ministry of Industry and Information Technology of China, 2021) The current robot engineering major applied for by universities based on this meets the needs of the national intelligent manufacturing development strategy and the international engineering education development trend. It integrates knowledge from multiple fields such as machinery, electronics, computer science, control, and artificial intelligence, etc., and has typical characteristics of interdisciplinary integration in engineering disciplines. (Li et al., 2021; Ke et al., 2021; Zuo et al., 2024; Wu et al., 2020; Kretschmann, 2024; Zhao et al., 2020)

At present, these robotics engineering majors (REMs) generally offer courses in dynamics, mechanics, automation, embedded systems, pattern recognition, etc., in order to cover the field of robotics knowledge as much as possible.(Chen et al., 2023; Zhao et al., 2020; Falade, 2023; Li et al., 2022) However, in reality, due to the influence of their respective departments, these courses are either biased towards automation, mechanical engineering, or computer science, with a wide range of professional content and weak correlation, making it difficult to connect the processes from mechanics, electronics, electric, control to intelligent algorithms, and lacking the support of advanced engineering technology methods. (Liu et al., 2024; Zeng et al., 2023; Sung et al., 2024) Therefore, how to design a comprehensive course teaching main line around the forefront development and key issues of robotics, and enhance students’ in-depth understanding of robotics technology and practical engineering innovation ability by defining course content, is the core problem that urgently needs to be solved in the field of robotics engineering.

Based on this, this study takes the Robotics Engineering Major (REM) of Department of Mechanical and Energy Engineering (DMEE) at Southern University of Science and Technology (SUSTECH ) as an example, integrates the cutting-edge interdisciplinary and industry application needs of NEE, studies the method of setting a coherent teaching main line, explores the teaching methods of robot systems from different perspectives, and achieves effective talent cultivation effects.

DEFINITION AND STRUCTURE OF TEACHING MAIN LINE

Definition of teaching main line

Unlike the traditional integrated training methods for graduate and doctoral students, (Yang, 2019; Zhong, 2018; Zhang,2018; Zhang et al., 2019) there is currently no universally recognized and clear definition of the main line of undergraduate integrated teaching.(Wu & Zhang, 2024; Qin & Ding, 2024; Wang, 2023) Here, according to the requirements of NEE, the following definition is proposed: a teaching curriculum design method aimed at cultivating undergraduate innovative talents with an international perspective and the ability to lead the development and transformation of cutting-edge industries, with the characteristics of NEE, achieving vertical integration of knowledge learning levels and horizontal integration of industries and disciplines.

(1) NEE, with its characteristics of advanced technology development, interdisciplinary integration, and multi-party participation, and assisted by artificial intelligence technology, aims to solve major technical problems in the industry, and cultivate engineering innovation and technology talents in strategic emerging fields.

(2) Vertically, following the laws of talent cultivation, we should fully analyze the completeness of the knowledge system, the process of ability improvement, personalized training plans, and the development laws of disciplines, and design professional course content and projects that are interconnected before and after.

(3) Horizontally, with the goal of innovative projects in the industry, emphasis is placed on the intersection of courses, the combination of practice and theory, and the interaction between academia and industry, connecting various resources of the government, enterprises, and schools, and enhancing the innovation capabilities of talents in new projects.

Structure of teaching main line

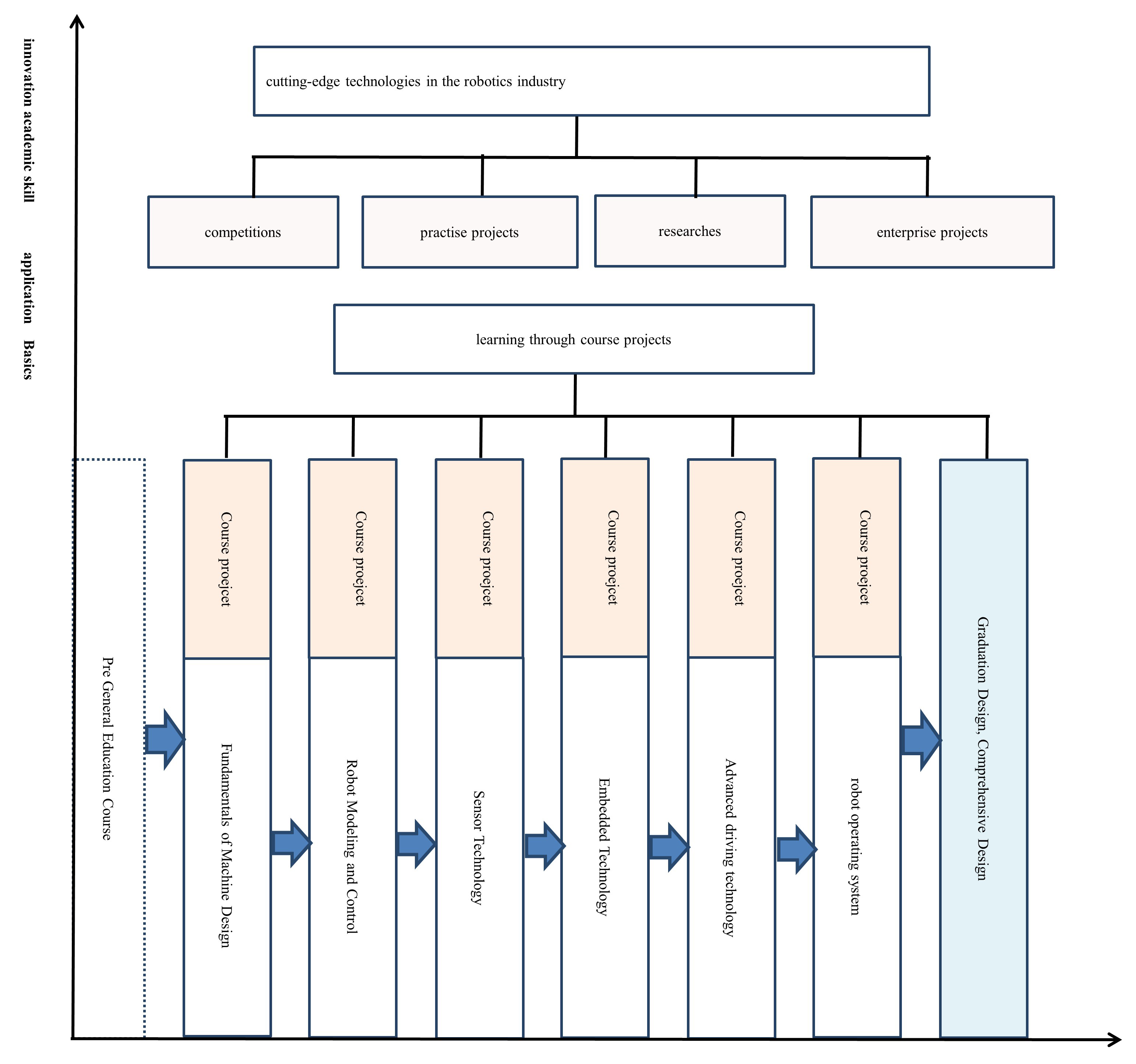
Taking the courses of REM in DMEE as an example, Figure 1 shows our current teaching main line setting method, constructing a training process from basics, application, skill, academic to innovation.

Figure 1

Figure 1. Progressive connected process of main line.

Among them, the teaching main line has the following hierarchical structure:

(1) Basic level: Engineering education emphasizes a broader coverage and a more solid foundation, providing students with basic knowledge such as mechanics, mechanical fundamentals, circuits and electronic technology, aiming to introduce the basic concepts, principles, and methods of the profession.

(2) Professional foundation level: An in-depth explanation of core knowledge and skills in the profession, such as mechanical design, automation control, embedded systems, pattern recognition, etc., aims to cultivate students’ professional literacy and practical abilities. To reflect the characteristics of NEE, interdisciplinary knowledge and technology are introduced into curriculum projects, integrating knowledge from fields such as computer science and communication science.

(3) Professional level: Emphasize the cultivation of engineering practice and innovation ability, guide students to apply their learned knowledge to practical problems through project-driven approaches, team collaboration, and open experiments, and cultivate students’ innovative thinking and problem-solving abilities.

(4) Comprehensive level: The comprehensive level is the highest level of the teaching main line, which is carried out through the setting of challenging engineering projects in the current industry, such as intelligent robot design, unmanned driving systems, etc., through comprehensive design, innovative practice, graduation design, and other methods.

TEACHING MAIN LINE SETTING AND EVALUATION INDICATORS

The teaching main lines between courses

The teaching main line clarifies the knowledge point relationships between courses, emphasizing the intersection and integration between different disciplines. We need to organize the teaching sequence and content between courses reasonably, ensure clear logical relationships between courses, and form a complete knowledge system.

When planning the teaching main line, it is important to consider the final learning outcomes of students in certain coherent courses, reflecting the overall effectiveness after the execution of the main line. Therefore, based on the professional talent training plan and through collective discussion, the teaching staff has established a clear goal for this main line. For example, exploring the formation of a system of robot knowledge points from the bottom layer, control to environmental adaptability aims to set internal knowledge points that students are involved in at each level, explore the interrelationships between each level, and gradually guide students to construct a complete robot system structure. After the main goal is determined, reverse decomposition can be carried out and gradually implemented in each course and each stage. This teaching organization will have clear goals, good organization, and feasibility. Feedback from each stage can help students discover their problems and shortcomings in learning, and promote targeted review and improvement.

For the continuous main line learning test of several courses, if the requirement of interconnection between courses is not considered, there may be significant repetition of course knowledge points, such as excessive overlap between Sensor Technology and Fundamentals of Circuits, and excessive overlap between Principles of Automatic Control and Signals and Systems, which shows insufficient coherence of course content and reduces the proportion of effective content. The carefully designed course project through collective discussion essentially clarifies the unified goals of this teaching stage, ensuring that students find it difficult to initiate new projects when they are unable to complete the previous innovative course project. At the same time, it also ensures that teachers are clear about the scope of their teaching content, without involving too much content from prerequisite courses and subsequent courses. Table 1 shows the main teaching lines and evaluation indicators between courses.

Table 1: Main Line Setting and Evaluation Indicators between Courses
Number Key point Detailed explanation Evaluation indicator
1 Basic theory Focus on fundamental disciplines such as mathematics, physics, control theory, and systems engineering. Mastery of prerequisite mathematical knowledge such as calculus, linear algebra, probability theory, etc; ability to apply basic knowledge of physics such as mechanics and electromagnetics; Understanding and applying ability of courses such as control theory, system analysis and design.
2 Professional skills Core skills such as robot basics, perception and decision-making, embedded control, and ROSs. Be able to independently complete the entire process of robot design, manufacturing, and debugging; Use sensors to achieve robot perception and decision-making; write complex control programs for robots.
3 Practice innovation Through experiments, practical training, project driven teaching, competitions, and innovation and entrepreneurship, students’ practical abilities and innovative spirit are enhanced. Participation, performance, and achievements in experimental and practical training sessions; The enthusiasm for participating in project driven teaching, the quality of project completion, and innovation ability; performance in competitions and innovation and entrepreneurship activities.
4 Course project coherence Each course is equipped with course projects, which are interconnected to ensure the gradual improvement of students’ skills from basic to advanced levels. Whether the course projects are arranged in the logical order of skill improvement and whether there is effective transition coherence; Can the project results demonstrate the improvement of students’ skills and the development of their innovative abilities?
5 Interdisciplinary integration Emphasize the integration of mechatronics, artificial intelligence, and robotics technology to cultivate students’ interdisciplinary thinking and innovation abilities. Can innovative robots be designed by combining mechanics, electronics, computers, etc; can artificial intelligence technology be introduced to enhance the intelligence level of robots.
6 Industry Progress Introduce the latest industry trends and technologies to enable students to understand the forefront and trends of the industry. Does it cover the latest technologies and development trends in the field of engineering? Do students understand the current major applications and challenges in the industry?
8 Integration of disciplines Developing students’ comprehensive perspectives and interdisciplinary problem-solving abilities; Encourage students to participate in interdisciplinary project research. Have students deeply understood the problem and been able to integrate multidisciplinary knowledge to solve it?
9 Ability cultivation Including problem-solving skills, teamwork, innovative thinking, industry foresight, etc. Assess the improvement of students’ comprehensive abilities and the implementation effect of integrated and interdisciplinary issues; Evaluate outcomes in academic competitions and technological innovation.

The teaching main line within the course

The teaching main line should cover all core contents of the course, ensuring logicality, systematicity, practicality, and innovation. There is a clear correlation between knowledge points, and the latest research achievements and technological trends in the field of robotics are moderately introduced in extended teaching. Students are encouraged to understand cutting-edge technologies main and development trends, and to cultivate basic abilities and innovative thinking through the process of teaching, learning, and doing. Table 2 elaborates on the teaching lines and evaluation indicators within the course.

Table 2: Teaching Main Line Setting and Evaluation Indicators within the Course
Number Key point Detailed explanation Evaluation indicator
1 Teaching objectives Determine the relevance to the current industry situation and establish teaching objectives; Refine into knowledge objectives, experimental objectives, and course project objectives. Be able to keep up with the forefront technology of the industry; Is the goal clear, specific, measurable and reachable?
2 Content of course Sort out the core knowledge points and key skills of the course; Filter and integrate teaching content based on teaching objectives. The correlation between basic knowledge and engineering education; Is the knowledge and the skills matching?
3 Teaching main line Reflect the hierarchical, progressive, logical, and systematic nature of knowledge. Is the setting of the main teaching line clear and coherent, with prominent key and difficult points?
4 Teaching method Diversified teaching activities, such as lectures, discussions, case analysis, experiments, projects, etc., are challenging and interesting. Whether the teaching methods meet the teaching needs and reflect the effectiveness of teaching design; Is the level of participation and interest in the activity high?
5 Practice Strengthen practical activities, such as experiments, course training, course projects, etc. The effectiveness of students’ performance and ability improvement in practice; The degree of integration between practical activities and course content.
6
Individual difference
Adopt hierarchical teaching, personalized tutoring, and other methods based on individual differences and learning needs of students; Pay attention to learning feedback and opinions, and adjust teaching focus and methods in a timely manner. Whether teaching strategies are adapted to individual differences among students; Assess students’ satisfaction with personalized tutoring.
7 Teaching evaluation Teaching evaluation is objective and comprehensive, and the evaluation process, teaching main line, and teaching objectives are consistent with each other; Adjust the teaching focus and activities based on evaluation feedback. Whether the evaluation indicators are scientifically reasonable; Whether the evaluation results are objective and true; Does feedback help adjust the teaching main line?

CASE ANALYSIS

NEE requires the integration of cutting-edge design teaching lines in the industry, with the overall goal of guiding students to deeply understand the robot system and cultivate innovative abilities in key engineering technologies. Here, taking the courses of Robot Modeling and Control, Embedded Systems and Robots, and ROSs as examples, we will explain how to design the teaching main line, as shown in Figure 2. The characteristics of these three courses are as follows:

Figure 2

Figure 2. Construction Relationship of the Main Line of Integrated Learning. PID, Proportional-Integral-Derivative Control; ROS, Robot Operating Systems.

Different focuses of robot system

Robot Modeling and Control is a fundamental course that mainly elaborates on the development characteristics and industry status of robots. It takes the robotic arm as the research object, and theoretically explains kinematics, dynamics, path planning, control methods, programming languages, etc. In experimental teaching, MATLAB is used for simulation analysis, and the industrial robotic arm is used for verification.

Embedded Systems and Robots is a fundamental course in the field, which theoretically explains the architecture of embedded technology, including memory, serial ports, parallel ports, interrupts, Direct Memory Access (DMA), analog-to-digital conversion, digital to analog conversion, counters, motor control, encoder reading, and other hardware knowledge, as well as embedded operating systems such as µ Micro-Controller Operating System Version II (C/OS-II). The experiment is based on the STM32F767 (here STM is Société Générale de Surveillance - Thomson Microelectronics Company) development board for verification.

ROS is a professional elective course that explains the communication methods between robot nodes, coordinate transformation, sensor data acquisition and processing, map construction, positioning and navigation, robotic arm control, image recognition, human-computer interaction, etc. It is based on Ubuntu 20.04 and uses the Noetic version as the experimental platform.

Diversity of development tools

Robot Modeling and Control mainly uses SolidWorks to model robotic arms, MATLAB for simulation, and Arduino to control joint motors; Embedded Systems and Robots uses the STM32F767 development board as the control core for sensor signal processing and motor control; ROS is developed on the Noetic platform under Linux Ubuntu system, using C++ or Python to write programs for robots. Some of the tools mentioned above are taught in other courses (such as MATLAB, C/C++), while others rely on students’ self-study (such as SolidWorks, Arduino, Python, etc.). In addition, there are some commonly used tools, such as KUKASimPro, RobotStudio, Virtual Robot Experimentation Platform (V-REP), Gazebo, Webots and other simulation software, Keil Microcontroller Development Kit (MDK), Instruction Address Register (IAR) Embedded Workbench, Eclipse, Visual Studio and other programming and development software, MATLAB/Simulink, Wireshark and other control and debugging tools, Pro/E, Autodesk Computer Aided Design (AutoCAD) and other mechanical structure 3D Computer Aided Design (CAD) software, Visio, Illustrator, Draw.io and other drawing tools, Xmind, Gitmind and other mind mapping tools. These tools cover various aspects of the field of robotics engineering, from simulation programming, control debugging, auxiliary design, and management, enriching the application of the entire professional field.

Different assessment points

Robot Modeling and Control mainly analyzes the mechanical structure, kinematics and dynamics of robotic arms, as well as the implementation principles of path planning, to assess the mastery of basic theories. Embedded Systems and Robots verifies effective control and optimization on specific structured robotic arms, achieving precise motion control by writing control algorithms and debugging control parameters. ROS introduces the basic principles and architecture, as well as how to achieve robot perception, decision-making, and execution at the operating system level. This bottom-up, gradual implementation and optimization method reflects the focus of the curriculum main line. Understanding and implementing the different functions of the same robotic arm platform from different perspectives based on different teaching objectives at different stages of teaching is of great significance for the correlation and deep consolidation of knowledge points.

Linking different professional contents

There are significant cross-disciplinary features between courses in the field of robotics engineering. For example, Robot Modeling and Control is closely related to the field of mechanical engineering, involving mechanism stability, kinematics, and dynamic characteristics; Embedded Systems and Robots is closely related to the field of electronic engineering, involving digital logic circuits, computer principles, and communication fundamentals; ROS involves communication principles, computer operating systems, etc. These associations expand students’ knowledge and help them face broader learning extension issues. Therefore, when designing the main line of integrated teaching, we have compiled necessary related materials for these three courses for students to self-study.

Through collective discussions and analysis by the teaching team, the teaching main line for these three courses has been designed, achieving a smooth progression from mechanical and motion analysis, sensor data processing, motor control, to path planning and scenario assignments. The knowledge points have gradually progressed from the underlying structure and hardware to the upper-level software and intelligent control, and the teaching main line has shown good coherence; In the subsequent learning, we willdesign a comprehensive practical project to integrate these three courses.

Comprehensive Expansion

(1) Participate in subject competitions

Teachers introduce various subject competitions to encourage students to develop projects based on this standard, and after the project is completed, select outstanding teams to participate in provincial and national competitions. This course design that combines competition projects transforms students’ passive learning into active learning, enabling them to solidify their basic knowledge and grasp the forefront of technology. It should also be noted that subject competitions include preliminary and final rounds. Due to quota restrictions and competition from teams from other universities, only a small number of students ultimately make it to the finals stage. Most students are stuck in the screening stage of school competitions. Nevertheless, introducing competition projects and rules in the verification of course teaching effectiveness can help students deepen their learning of professional knowledge.

(2) Participate in industry innovation and entrepreneurship projects

After completing these three courses, students have developed strong development abilities and can participate in university innovation and entrepreneurship projects. Through market research in the robotics industry, students clarify development project information, build business processes, and design a certain robot product. For example, when designing service robots, medical robots, or agricultural robots, by comprehensively applying the knowledge of modeling, control, and operating systems learned, the robot can achieve functions such as autonomous navigation, environmental perception, task planning, and execution. In this process, students can not only deepen their understanding of professional knowledge in the field of robotics engineering, but also enhance their ability to solve practical problems, teamwork skills, and innovative thinking, reflecting the core literacy requirements advocated by NEE.

(3) Participate in industry engineering practice projects

The university enterprise joint engineering project combines the actual needs of the enterprise with the scientific research resources of the university, providing students with an opportunity to apply professional knowledge in engineering practice. Students comprehensively apply their learned knowledge, from requirement analysis, system design, hardware selection, software development to system integration and testing, and participate in the implementation of the project throughout the process. This process hones students’ engineering development skills, enabling them to learn how to make optimal design decisions within limited time and resources, cultivate practical innovation abilities and teamwork spirit, and gain a profound understanding of the current development status and future trends of the robotics industry. Students directly communicate with engineers and product managers in enterprises, understand market demand, technological bottlenecks, and solutions, and gain a clearer understanding of their professional positioning and development direction, laying a solid foundation for their future careers.

EFFECTIVENESS EVALUATION AND REFLECTION

Feedback/ observation of students

In the past four years, we have practiced this method in undergraduate teaching, which has made students’ learning goals clearer and more enhanced their abilities in active and associative learning. We continuously cultivate innovative talents with solid professional foundations and personalized research methods through the route from “engineering problems”, “scientific problems”, “professional methods” to “method optimization verification”. In the student evaluation scores of each semester, courses such as Robot Modeling and Control (more than 40 students per semester on average), Embedded Systems and Robots (more than 40 students per semester on average), and ROS (more than 50 students per semester on average) scored above 95 out of 100, indicating that “teaching is targeted”, “good at inspiring students’ innovative thinking”, “learning goals are clear and learning outcomes are good”, and so on; The peer rating is generally above 95 out of 100), and they believe that “the course design is excellent”, “the class is well-organized, and students are focused and hardworking”, “the main line is clear and coherent, and the goal decomposition is reasonable”, and so on.

Innovative design achievements and competition results

The course teaching of the REM in the Department of Mechanical and Energy Engineering at Southern University of Science and Technology is based on mechanism, electronics and electrical engineering, control, and intelligence. The course projects effectively promote students’ understanding of the REM and integrate the knowledge learned from the courses. Based on the needs of NEE, students have developed a series of robot prototypes, such as foot robots, underwater robots, robotic arms, pipe robots, and unmanned vehicles. Relying on their research and development achievements, under the guidance of teachers, they have won a batch of Climbing Plans, provincial and national innovation projects, participated in the National Robot and Artificial Intelligence Competition, the RoboCom World Robot Developer Competition, the International Underwater Robot Competition and other competitions sponsored by the Chinese Association of Artificial Intelligence, and won the championship, runner up, first prize, second prize, and many other awards. Students are influential in International Conference on Intelligent Robots and Systems (IEEE/RSJ) and International Conference on Intelligent Robots and Systems (IROS) as the first author or participating author and their research papers were published at the conference, and a number of patents for invention and utility model were applied, too.

Good academic performance

Based on the statistical data collected by DMEE for the last 4 years, DMEE’s profound understanding of robotics engineering has effectively increased the enrollment and employment rates of undergraduates. After graduation, most students continue to pursue master’s and doctoral degrees at renowned universities both domestically and internationally, including Huazhong University of Science and Technology, Shanghai Jiao Tong University, Southern University of Science and Technology, University of Hong Kong, as well as foreign universities such as University of California, Berkeley, Carnegie Mellon University, University of Toronto, Swiss Federal Institute of Technology Zurich, National University of Singapore, Nanyang Technological University, and Tokyo Institute of Technology. At the same time, students who participated in employment signed contracts to work in enterprises and institutions such as Tencent Technology (Shenzhen) Co., Ltd., Shenzhen Samsung Communication Technology Research Co., Ltd., Leju (Shenzhen) Robotics Co., etc. The solid professional foundation and innovative practical ability laid by students during their undergraduate studies enable them to quickly adapt to new learning and work environments and achieve good results. Employers consider them to have the characteristics of “seriousness, hard work, and focus”.

Reflections and considerations

(1) Cultivating innovative talents within the framework of NEE

Our REM is an interdisciplinary field primarily focused on mechanical, electronic, control and computer science. Our goal is to cultivate leading talents with a solid scientific foundation, outstanding innovative practical abilities, and a broad international perspective, who are adept at integrating theories and methods from robotics and related disciplines, and who can solve major scientific problems and engineering challenges in the future. Based on this, the setting of the teaching main line should not only combine classic professional knowledge to cultivate students’ professional foundation, but also highlight scientific research hotspots and difficulties, guide students to actively explore, encourage them to participate in teacher research projects, carry out research work in the laboratory, actively participate in exchange activities of famous domestic and foreign university research teams, and achieve comprehensive professional contact, cognition, mastery, practice, innovation and foresight.

(2) Fully consider the current situation of student differentiation

Students in the “1 + 3” and “2 + 2” degree programs may choose courses such as mathematics, computer programming, electronic circuits, as well as biology, chemistry, finance, etc., based on credit requirements and personal interests before entering their major. These courses are of great significance for students to broaden their knowledge and understand the characteristics of scientific development. After students officially enter the robotics major, some courses may not have a direct professional foundation. At this time, students’ professional foundation is relatively weak, and it is necessary to set a suitable teaching main line for them. At the same time, students are limited by personal interests, life goals, and positioning, resulting in differences in their level of professional knowledge. For example, some students have already determined their direction in robotics engineering when entering university, and spontaneously and independently learn professional knowledge through various channels such as the internet and auditing professional courses; some students may only determine their major direction during professional introductions and mobilization meetings, so there are significant differences between them. How to effectively balance different student foundations in professional learning and design suitable teaching themes is something that teachers need to seriously consider and treat.

(3) Gain a deeper understanding of course features

Around the theme of robots, each course has a different emphasis. For example, Robot Modeling and Control focuses on teaching kinematics, dynamics, trajectory planning, and control methods; Embedded Systems and Robots focuses on teaching embedded software and hardware development methods for robot motion control; ROS focuses on the methods of node communication and adaptability to the working environment of robots. These different points determine the distribution of course knowledge. When examining specific knowledge, it is necessary to decide whether to deepen or delete repetitive knowledge points. Only by deeply understanding these course features can we design a reasonable teaching main line.

When analyzing and designing the teaching main line that connects several courses, the teaching team should ensure the coherence and comprehensiveness of the course knowledge, and deeply explore in-class teaching methods, experimental verification methods, and course assessment methods. For example, whether in-class teaching methods should hold lectures to explain cutting-edge development or invite senior engineers from enterprises to talk about engineering problems, whether experimental verification methods should appropriately add some innovative design content, and whether course assessment methods should be assessed through paper, pencil, and paper assessments or through course project assessments, in order to clearly consider and judge whether it is conducive to better arranging the work of each teaching link and fully improving teaching effectiveness.

(4) Teacher’s research as a beneficial supplement

Generally speaking, the teaching staff have rich research experience and achievements in their research field and direction, forming unique and effective research methods, with sharp disciplinary insight and forward-looking ability. When teaching professional courses, they can not only organize the distribution and coherence of knowledge points, but also introduce cutting-edge research results, hot topics, and difficult issues related to the course knowledge points, in order to stimulate students’ learning enthusiasm and initiative. For example, the course Micro Robots mainly discusses the specific theoretical characteristics and analysis methods of micro rigid robots with six degrees of freedom in space to achieve translational and rotational motion in electric, magnetic, and flow modes. The teacher takes the application of medical scenarios as the research goal, combines the capsule gastroscopy robot developed by the research group to explore the development method of variable magnetic field control capsule gastroscopy robots, or uses underground urban drainage pipelines as the application scenario, and combines the submarine type micro robot developed by the research group to explain the autonomous navigation control method inside the pipeline.

It is worth noting that the premise of combining teacher research is that the teachers have a deep research accumulation in their field, and the teaching content of the courses they teach overlaps well with their research direction. Therefore, it is necessary to introduce research projects as cases for analysis and partially reproduce and verify the knowledge points of the teaching content during course teaching.

(5) Introducing course projects in conjunction with the industry

In class, the manifestation of knowledge cannot be fully determined solely through final paper, pencil, and paper exams. It is also necessary to arrange course projects for students to verify whether they have truly mastered the relevant knowledge and have the ability to apply innovation. Therefore, the complete learning process includes classroom lectures, experimental verification, course project development, final exams, and other stages. Students undertake course project development work, undergo periodic inspections, and conduct defense and project demonstrations at the end of the semester to obtain relevant grades. Course projects usually need to take into account the current industry situation, set challenging goals for the teaching knowledge points of this course, and try to open them at the beginning of the semester to ensure that students have sufficient time for research and development work, and avoid the problem of excessive pressure caused by multiple course project presentations at the end of the semester.

(6) Encourage participation in various competitions

Competition activities are a form of expression for practical innovation. There are numerous competition projects in the field of robotics, such as unmanned vehicles, underwater robots, quadrupedal robots, special robots, soft robots, etc. Students are encouraged to prepare for and participate in these projects, focusing on common, specific, and key issues, and conducting research and development through teamwork. By encouraging students to participate in competitions outside of class, setting clear research and competition goals, the teaching main line learning is strengthened and effectively extended, cultivating students’ practical and innovative abilities, verifying learning effectiveness, and helping them understand the hot and difficult issues of cutting-edge technological development.

(7) Persistent effort

The design and implementation of the main line of professional teaching is a dynamic feedback optimization process that has gone through more than 5 years of continuous improvement and optimization through design, implementation, feedback, redesign, re-implementation, and re-feedback. In fact, only through long-term persistence and continuous refinement, conscientiously implementing the cycle of specific settings, plan execution, and effectiveness evaluation feedback, can effective talent cultivation methods be gradually refined and distinctive teaching results be formed.

DECLARATIONS

Acknowledgement

We sincerely appreciate the substantial support provided by Southern University of Science and Technology (SUSTech) in this research.

Author contributions

Ke WD developed the concept for the manuscript, reviewed the literature, formulated research questions, collected the data, conducted analyses and interpreted the data. Wei Y developed formal analysis, investigation, visualization. Ma YS organized resources, data curation and supervision. Huang YX and Guo YX developed original draft writing, review and editing. Lu D developed conceptualization, methodology, validation and project administration, and funding acquisition. All authors have read and approved the final version of the manuscript.

Source of funding

This study was supported by the Guangdong Province Undergraduate Teaching Quality and Teaching Reform Project, Project Name: Research on Teaching Method Reform of AI Empowered “Robot Operating System ROS” Course (No. SJZLGC202409); Project of the Higher Education Research Center of SUSTECH (No. SUSTECH2021C007); Guangdong Province Undergraduate Teaching Quality and Educational Reform Project (No. SJZLGC202213); SUSTECH Research Project (No. SUST23Y01); Guangdong Province Education Science Planning Project for 2022 (Higher Education Special Project) (No. 2023GXJK467); Guangdong Province Undergraduate Teaching Quality and Educational Reform Project (No. SJZLGC202312); Guangdong Province Undergraduate Teaching Quality and Educational Reform Project (No. SJZLGC202414); Research and Reform Project of Higher Education Teaching at SUSTECH: From Drawing Skills to Engineering Expression, From Problem-Solving Thinking to Engineering Design Thinking—Teaching Reform in CAD and Engineering Graphics Courses (No. Y01331842); 14th Five-Year Plan" 2025 Higher Education Research Project of Guangdong Provincial Association of Higher Education, Practice and Research on University Competitions in Robot Engineering Major Promoting Teaching through Competitions (No.25GYB071).

Ethical approval

Not applicable.

Conflict of interest

The author has no conflicts of interest to declare.

Use of large language models, AI and machine learning tools

None declared.

Data availability statement

No additional data.

REFERENCES

  1. Ministry of Industry and Information Technology of China. (2021, December 21). [Notice on Issuing the “14th Five Year Plan for the Development of Robot Industry” by the 15th Department]. Website of The Central People’s Government of the People’s Republic of China. Retrieved Jul. 7, 2025, from https://www.gov.cn/zhengce/zhengceku/2021-12/28/content_5664988.htm
  2. Ministry of Education, Ministry of Industry and Information Technology & the Chinese Academy of Engineering. (2018, September 17). [Opinions of the Ministry of Education, Ministry of Industry and Information Technology, and the Chinese Academy of Engineering on Accelerating the Implementation of the Excellent Engineer Education and Training Plan 2.0 for the Construction and Development of New Projects]. Ministry of Education of the People’s Republic of China. Retrieved May. 31, 2025, from http://www.moe.gov.cn/srcsite/A08/moe_742/s3860/201810/t20181017_351890.html
  3. Chen, X. Y., Zhang, Q. X., Wang, L. L., & Ren, Y. (2023). [Construction of robot engineering practice teaching platform]. Laboratory Science, 26(4), 165-168.
  4. Falade, F. (2023). Change in the training mode of excellent engineers. Engineering Education Review, 1(1), 8-15. https://doi.org/10.54844/eer.2023.0447
  5. Fu, J., Hu, D., & Wang, S. (2023). Empowering the future of engineering education discipline with Chinese characteristics: motivation, formation, and promotion. Engineering Education Review, 1(1), 27-39. https://doi.org/10.54844/eer.2023.0426
  6. Jin, D. H., & Ma, X. B. (2024). [Promote the iterative upgrading of new engineering education and support the new industrialization construction]. China Higher Education, (5), 8-11+21.
  7. Ke, W. D., Rong, Y. M., Lu, D., Wei, Y., & Huang, Y. X. (2021). [Teaching method on robotic direction driven by “course-project-competition”]. Research and Exploration in Laboratory, 40(9), 211-214. https://doi.org/10.19927/j.cnki.syyt.2021.09.047
  8. Kretschmann, J. (2024). Innovative engineering education for a better future. Engineering Education Review, 2, 101-108. https://doi.org/10.54844/eer.2024.0564
  9. Li, L., Zheng, L. F., Ma, F., & Xu, N. (2021). [Research on the construction of robotics engineering major practical teaching system based on industry-education integration]. Research in Higher Education of Engineering, (4), 88-92.
  10. Li, L., Zheng, L. F., Ma, F., Liu, X. Y., & Sun, H. (2022). [Exploration and practice of robot experiment course teaching for the cultivation of innovative ability]. Research and Exploration in Laboratory, 41(10), 216-220. https://doi.org/10.19927/j.cnki.syyt.2022.10.043
  11. Liu, X. D., Yu, J. P., & Mao, X. W. (2024). [A probe into the construction and talent cultivation mode of robot engineering specialty in the era of intelligent manufacturing—taking that of Qingdao University as an example]. University Education, 13(7), 6-9.
  12. Qin, Z., & Ding, M. (2024). Reflections on educational reform supporting build China into a world leader in science and technology. Engineering Education Review, 2(1), 19-27. https://doi.org/10.54844/eer.2023.0503
  13. Sung, E., Liu L., & Kuang K. (2024). Cultivating resilience in science, technology, engineering, and mathematics education. Engineering Education Review, 2, 66-71. https://doi.org/10.54844/eer.2024.0630
  14. Wang, S. (2023). Embracing a new era of engineering education: preview of an innovative engineering education journal. Engineering Education Review, 1(1), 1-2. https://doi.org/10.54844/eer.2023.0450
  15. Wu, G., & Zhang, Q. (2024). Integration of science and education: reform and practice of innovative talent cultivation model in the field of communication engineering. Engineering Education Review, 2, 72-76. https://doi.org/10.54844/eer.2024.0619
  16. Wu, J. S., Wang, Y. J., & Zhu, L. (2020). Interdisciplinarity as the inevitable path of cultivating future engineers: taking robotics engineering as an example. Research in Higher Education of Engineering, (2), 68-75.
  17. Yang, Q. (2019). [The operating mechanism of the Ph.D. students diversion and elimination system in Cornell University and its inspiration]. China Higher Education Research, (10), 91-98. https://doi.org/10.16298/j.cnki.1004–3667.2019.10.14
  18. Zeng, K., Qian, J.L., Chen, B., He, Q., & Zhang, Q. (2023). [Construction of multi-driven undergraduate training mode in the context of emerging engineering education—taking automation specialty as an example]. University Education, 12(11), 74-76.
  19. Zhong, D. H. (2017). [Connotations and actions for establishing the emerging engineering education]. Research in Higher Education of Engineering, (3), 1-6.
  20. Zuo W. J., NING M., Wang K., Chen H. W., Sheng W. F., & Cui X. S. (2024). [Design of virtual simulation practice platform for robot engineering based on digital twins]. Research and Exploration in Laboratory, 43(03), 6-11. https://doi.org/10.19927/j.cnki.syyt.2024.03.002.
  21. Zhao, H. J., Qi, X. G., Luo, T. H., Wang, D. Q., & Chen, Q. (2020). [On cultivation of emerging engineering education for robotics engineering in local universities]. Journal of Southwest China Normal University (Natural Science Edition), 45(6), 127-132. https://doi.org/10.13718/j.cnki.xsxb.2020.06.019Zhong, S. Y. (2018). [Analysis on the curriculum of integrated training of master and doctorate—taking the department of materials science and engineering of MIT as an example]. China University Teaching, (6), 90-96.
  22. Zhang, T. S. (2018). [Policy reform of doctoral education in Japan during the twenty-first century— “graduate school of excellence program”]. China Higher Education Research, (5), 98-103. https://doi.org/10.16298/j.cnki.1004–3667.2018.05.17
  23. Zhang, Z. X., Cai, S. F., & Huang, J. Y. (2019). [Integration of undergraduate and postgraduate education: a new model of engineering education reform in Japan]. Research in Higher Education of Engineering, (5), 115-119.